This thread has been locked.

If you have a related question, please click the "Ask a related question" button in the top right corner. The newly created question will be automatically linked to this question.

[参考译文] BQ76940:两个 BQ76940级联和高端 IC 始终断开

Guru**** 2532540 points
Other Parts Discussed in Thread: BQ76940

请注意,本文内容源自机器翻译,可能存在语法或其它翻译错误,仅供参考。如需获取准确内容,请参阅链接中的英语原文或自行翻译。

https://e2e.ti.com/support/power-management-group/power-management/f/power-management-forum/906157/bq76940-two-bq76940-cascade-and-high-end-ic-always-broken

器件型号:BQ76940

你(们)好

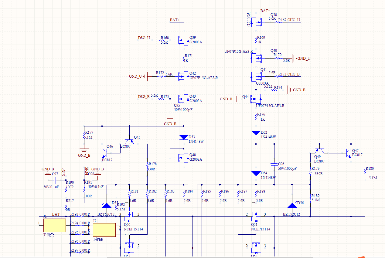
采用两个 bq76940级联的客户设计、但高端940始终损坏。

请帮助检查原理图、如下所示。

正在等待您的回复。

谢谢

星号

  • 请注意,本文内容源自机器翻译,可能存在语法或其它翻译错误,仅供参考。如需获取准确内容,请参阅链接中的英语原文或自行翻译。

    尊敬的 Star:

    我在提供的原理图部分中不会发现问题。  一些可能值得进一步检查的方面:

    • 顶部部件的网络通常被标识为 SIGNEL_U、底部部件的网络被标识为 SIGNEL_B  顶部的输入为 VCBn、底部的 VCAn。  请确保原理图中的其他地方没有混淆、其中顶部的 VCBn 输入连接到底部器件参考信号。
    • 检查连接顺序。  通常、如果电压分布良好、则应首先连接 BAT-、然后再连接到底部、或者连接到电源组或器件的顶部电池输入。  如果电池15已连接、而某些器件会保持电路板上的 BAT+网络、则可能会通过意外路径强制施加电流。
    • 上部部件的 REGOUT 显示为 VCC_U_B  请确保不要将其与 BAT 基准电压相混淆。   
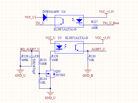
    • VCC_U 源在提供的原理图段中不明显。 请确保这以 GND_U 为基准  我希望这是一个3.3V 电源、因为它被切换至 TS1_U
    • 此外、检查应来自光耦合器或隔离器电路的 I2C 输入连接、以及上部器件的 REGSRC、该器件相对于 GND_U 的电压应受限

    希望这些建议将有助于确定问题。  如果需要其他帮助、对上部零件损坏类型的描述可能会有所帮助。