This thread has been locked.

If you have a related question, please click the "Ask a related question" button in the top right corner. The newly created question will be automatically linked to this question.

[参考译文] TPS54JA20:TPS54JA20

Guru**** 2507145 points
Other Parts Discussed in Thread: TPS54JA20

请注意,本文内容源自机器翻译,可能存在语法或其它翻译错误,仅供参考。如需获取准确内容,请参阅链接中的英语原文或自行翻译。

https://e2e.ti.com/support/power-management-group/power-management/f/power-management-forum/940436/tps54ja20-tps54ja20

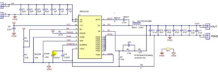
器件型号:TPS54JA20

您好、先生、

请在下面提供有关 TPS54JA20的一些问题的帮助、谢谢。

1.它是否需要单独的(AGND)(PGND)、然后根据布局指南、建议 AGND 通过过孔连接到 PGND?  

或者、它可以将所有 AGN/PGND 设计为 GND、而不是单独的?

2.根据 应用电路图、  C9的功能是什么? 我只能使用 C10吗?

谢谢、Ian。

  • 请注意,本文内容源自机器翻译,可能存在语法或其它翻译错误,仅供参考。如需获取准确内容,请参阅链接中的英语原文或自行翻译。

    C9是可选的。

    为了在直流/直流转换器中正常运行、建议使用电源接地 (有噪声)和 AGND (安静接地)。

    通过以这种方式对接地平面进行分区、可以使敏感控制环路组件具有一个与功率级、输入和输出电容器连接的有噪声电源接地分开的安静接地。