This thread has been locked.

If you have a related question, please click the "Ask a related question" button in the top right corner. The newly created question will be automatically linked to this question.

[参考译文] LM5122:跳过周期功能、与 MODE 引脚电压

Guru**** 2539500 points
Other Parts Discussed in Thread: LM5122

请注意,本文内容源自机器翻译,可能存在语法或其它翻译错误,仅供参考。如需获取准确内容,请参阅链接中的英语原文或自行翻译。

https://e2e.ti.com/support/power-management-group/power-management/f/power-management-forum/948945/lm5122-skip-cycle-functionality-w-r-t-mode-pin-voltage

器件型号:LM5122

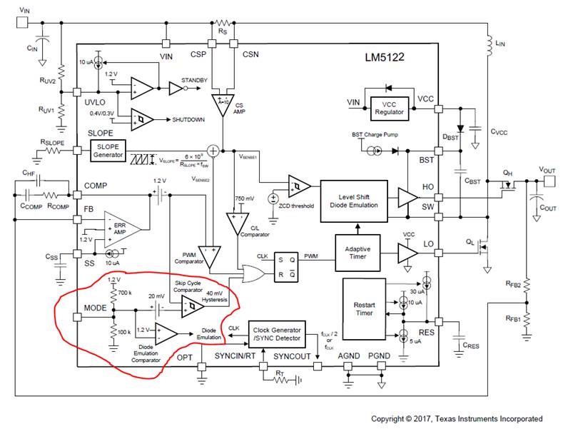
下面的数据表图建议、当 MODE 引脚被拉至高电平(Vcc)时、只要 COMP 低于 VCC–(1.18V)、跳周期就会激活。 但 COMP 始终低于此值、因此不正确。

当 MODE 引脚连接到 VCC 时、您能就跳过周期的实际行为提出建议吗?

  • 请注意,本文内容源自机器翻译,可能存在语法或其它翻译错误,仅供参考。如需获取准确内容,请参阅链接中的英语原文或自行翻译。

    尊敬的 Chris:

    感谢您关注 LM5122。 请参阅下面的说明。

    当 MODE 引脚电压高于1.2V 二极管仿真模式阈值时、将启用强制 PWM 模式、从而使电流在任一方向流经高侧 N 沟道 MOSFET 开关。 当 MODE 引脚电压低于1.2V 时、控制器在二极管仿真模式下工作。 跳周期比较器作为默认激活。 如果 MODE 引脚接地、控制器仍在二极管仿真模式下运行、但跳周期比较器在正常运行时不会触发、这将在轻负载时启用脉冲跳跃运行。

    如果 MODE 引脚连接到 VCC 或电压大于1.2V、则启用强制 PWM 并禁用脉冲跳跃操作。 跳周期比较器仅在启用二极管仿真模式时工作、此处并非如此。

    如果您有任何疑问、请告诉我。

    谢谢、

    银城