This thread has been locked.

If you have a related question, please click the "Ask a related question" button in the top right corner. The newly created question will be automatically linked to this question.

[参考译文] TPS54623:问题是输出为1.8V、电源输出不稳定、电感器可以听到声音

Guru**** 2502205 points


请注意,本文内容源自机器翻译,可能存在语法或其它翻译错误,仅供参考。如需获取准确内容,请参阅链接中的英语原文或自行翻译。

https://e2e.ti.com/support/power-management-group/power-management/f/power-management-forum/911429/tps54623-the-problem-is-that-the-output-is-1-8v-the-power-output-is-unstable-the-inductor-can-hear-the-sound

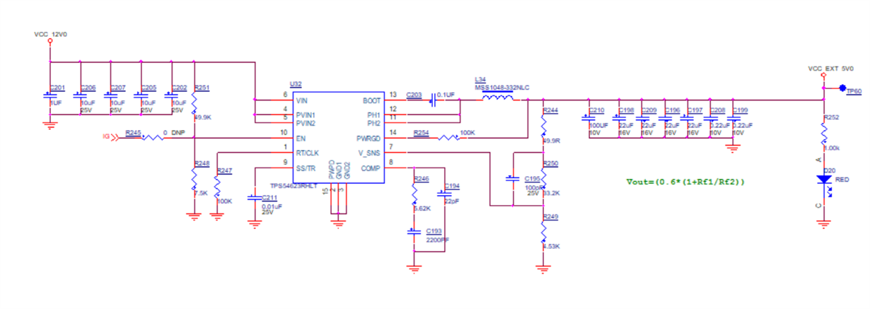
器件型号:TPS54623

设计

目前、我们有两个使用 TPS54623RHLT 的项目、但始终存在一些问题。 在使用某些电路板一段时间后、电源输出不稳定、电感器可以听到声音、问题的概率为30Set 3set;
电路板上使用了三个芯片、输入是12V 稳压电源、输出是5V、3.3V、1.8V、问题是输出是1.8V;下面是相应的电路原理图;


项目很匆忙、请优先考虑、非常感谢!

此致

Elsa Duan