This thread has been locked.

If you have a related question, please click the "Ask a related question" button in the top right corner. The newly created question will be automatically linked to this question.

[参考译文] UCC28950:高输出电压

Guru**** 2587345 points
Other Parts Discussed in Thread: UCC28950, UCC27714

请注意,本文内容源自机器翻译,可能存在语法或其它翻译错误,仅供参考。如需获取准确内容,请参阅链接中的英语原文或自行翻译。

https://e2e.ti.com/support/power-management-group/power-management/f/power-management-forum/927631/ucc28950-high-output-voltage

主题中讨论的其他器件:UCC28950UCC27714

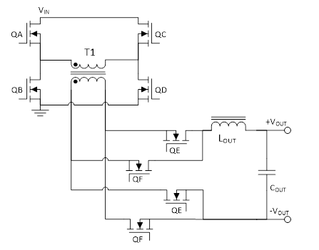
主席先生、您好、我正在使用 UCC28950设计3kW PSFB。  输入电压400V、输出电压350V。 您可以看到、输出端的电压相对较高。 在电流模式控制中使用 UCC28950并将倍压器用作整流器的解决方案是否有? 我希望在电流模式控制下工作、但传统的倍压器整流器没有 LC 滤波器、因此没有用于电流模式控制的电流斜坡。 SYNC 上的高电压存在问题。 整流器 MOSFET、这迫使我使用800V MOSFET。 这并不是一个很好的解决方案。 因此、我想找到具有600V MOSFET 的解决方案。 谢谢你

此致

弗拉迪斯拉夫

  • 请注意,本文内容源自机器翻译,可能存在语法或其它翻译错误,仅供参考。如需获取准确内容,请参阅链接中的英语原文或自行翻译。

    您好 Vladislav

    恐怕我从未见过此器件使用倍压器电路。 您是否考虑改用全桥整流器?  您在次级上使用单个绕组、而不是中间抽头的绕组。 这将整流器上的电压应力减半。 您可以使用二极管整流或 SR。 UCC27714是一款合适的低侧/高侧驱动器。

    下面是一张草图、其中显示了哪些信号应驱动整流器桥中的 SR。

    此致

    Colin