主题中讨论的其他器件: TPS61230
您好 Wyatt
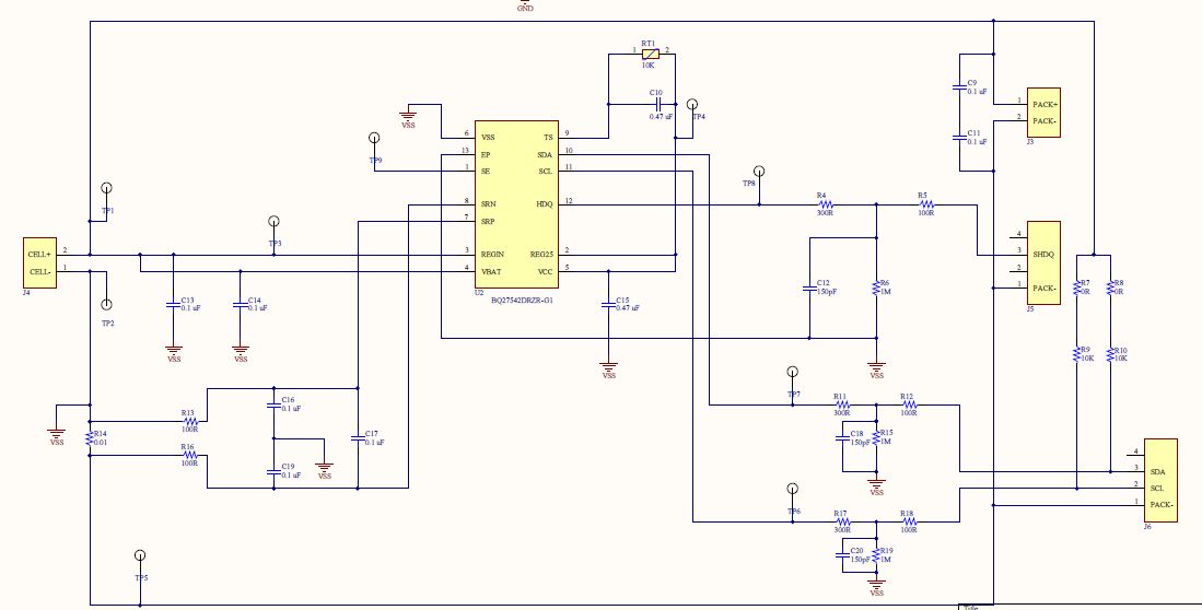
感谢你的帮助、我想提出另一个问题。 我在这里使用的原理图与我在上面所说的不同。 因为它是6-7个月前的设计。
我使用 Booster (TPS61230ARNSR)从电池获取5V 输出、然后打开 Raspberry。 您知道我使用 BQ27542-G1 来跟踪电池的电压。
如果没有 Raspberry BQ27542-G1模块、则没有问题。 但是、当我想使用 BQ27542-G1打开它时、我有两个不同的问题:
1- Raspberry 不断重启。 我在示波器上观察到了5V 引脚、并与大家分享。
2-当我可以打开 Raspberry 时、当我想使用相机拍摄图像或视频时、它会重新启动。
如有必要、我还可以共享电路板的布局。
Cell+ >电池+
电池 ->电池-
PACK+> Booster +输入(TPS61230)
PACK- > Booster -输入
此致、
Mehmet



