您好!
尝试设计一个合适的 IC 电路来支持5Vdc 2a 输入、并联为2节18650电池充电。 可能会在以后添加更多单元格。
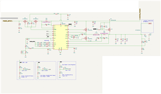
这是我们起草的原理图、并且在插入电池时、生成的原型会闪烁 STAT1指示灯。 有时它会稳定并开始充电、但输出电流仅为1a、而不是 ISET1设置的2a。
有经验的人能否评论此设计可能存在的问题?

提前感谢
This thread has been locked.
If you have a related question, please click the "Ask a related question" button in the top right corner. The newly created question will be automatically linked to this question.
您好!
尝试设计一个合适的 IC 电路来支持5Vdc 2a 输入、并联为2节18650电池充电。 可能会在以后添加更多单元格。
这是我们起草的原理图、并且在插入电池时、生成的原型会闪烁 STAT1指示灯。 有时它会稳定并开始充电、但输出电流仅为1a、而不是 ISET1设置的2a。
有经验的人能否评论此设计可能存在的问题?

提前感谢
尊敬的 Chris:
如果您希望为系统供电并同时为电池充电、我认为 BQ24610正是您想要的产品。
如果您希望监控电池电量%、我建议您在 TI.com 上查看电池电量监测 IC。
原理图中的 R40是否为热敏电阻?
出现问题(STAT1闪烁并以1A 充电)时、是否有任何负载连接到 SYSTEM_POWER? 如果连接了负载、您能否移除负载并查看是否仍有问题(STAT1闪烁并以1A 充电)?
您还能报告 STAT2的状态、STAT1闪烁时 TS 引脚上的电压和 VBAT 吗?
此致。
嗨、Tommy、
好的、我会坚持使用这个芯片、您是否有适合电池电量监测计 IC 的建议? 有4-5 LED 输出?
R40是一个固定的10k 电阻器、代替热敏电阻、是这样吗?
系统电源上无负载、Stat 2始终保持关闭状态、无权更改 stat 2。
TS 引脚上的电压为1.66v、VBAT 为3.742v。 ISET1为.399v。
(充电时 Vbat 为3.742、VFB 为1.84v)
将 R22/R23每侧更改为180k 以进行确认、输入端的电流为1.1A @5V
当电池电压接近3.8v 时、状态1似乎开始闪烁。 为什么充电电压仅为3.7V
尊敬的 Chris:
我不熟悉监测计 IC、我建议您 为监测计产品创建一个 e2e 线程、由负责的团队来帮助您。
如果不对 R40使用热敏电阻、则器件的温度鉴定功能将会丧失。 如果您不需要温度鉴定功能、则只需将1.8V 电压馈入 TS 引脚(就像 EVM 用户指南中提供的测试程序一样)。
V_ISET1设置的电池电流调节是 您可以获得的最大快速充电电流、 由于充电器具有系统电源路径、输入源具有2A 限制、 我认为您无法获得2A 的完整充电电流、因为 IC 仍需要考虑系统负载消耗的电流。
我建议您将 IINDPM (输入适配器电流调节)更改为低于输入电流限制、以避免系统负载连接到充电器时输入源崩溃。
充电器根据 STAT1和 STAT2在充电进行中和充电暂停、计时器故障、过压、睡眠模式、电池缺失之间循环。
18650节电池的电池电压是多少?
此致。
不用担心,我会这样做。
是的、我将更改电路以包含热敏电阻、这最初是一个疏忽。
我尝试将 IINDPM 增加到2.5A、这确实略微增加了电流消耗(0.05A)。 有趣的是、使用万用表探头或手指触摸电路中的 ISET1输入或我的测试点 TP1时、输入端的电流瞬间达到1.4-1.5A @5V。 此外、芯片电路在以1.1a 充电时通常会产生可闻噪声、但一旦探头或手指接触 ISET1或 TP1、电路就会静音死区。 然后、我更改了 ISET1 R5电阻器、以将最大电流消耗增加到2.5A、同时更改了 IINDPM、但实现的电流消耗没有变化。
电池电压为3.6V
充电电压仍然不在 VFB 设定的4.2V 上(VFB 读数为1.84)。 这是典型的吗? 我假设基于 R22/R23上的两个500k 电阻器、充电电压将固定在4.2V。
我将很快使用 新原型重新测试 PCB 的其他部分、因此我将进行更改、以包括热敏电阻以及 STAT1/IINDPM 更改、并修改放置以更好地反映 EVM
我感谢所有的帮助
谢谢
Chris
尊敬的 Chris:
由于 ISET1上的压降、充电电流最有可能达到1.4~1.5A。 尝试降低 V_ISET1以获得低于2A 限值的 IINDPM 设置(例如1.8或1.9A)、并查看充电电流是否上升。
IINDPM 不影响输入适配器/源极的最大电流消耗,它是一个阈值,一旦达到该阈值,它就会触发动态电源管理,以避免输入适配器/源极崩溃(当输入源只能提供2A 电流时,您不能消耗>2A 的电流)。
至于充电调节电压、您应将其设置为电池电压(3.6V)。
充电周期由 VFB 读数(在本例中、您的电池电压为3.6V 且 R22/R23相同、因此您的读数为1.84V)和内部电压基准决定。 即使电池充满电、充电器将始终处于再充电状态、因为1.84V 的 VFB 读数低于再充电阈值(2.05V)。 您应将充电调节电压更改为电池电压(3.6V)。
我建议订购 BQ24610EVM 并围绕 EVM 上的修改进行测试。
此致。