This thread has been locked.

If you have a related question, please click the "Ask a related question" button in the top right corner. The newly created question will be automatically linked to this question.

[参考译文] TPS54360:不适合58V 输入?

Guru**** 2535150 points
Other Parts Discussed in Thread: TPS54360, LM5576, TPS54360B, LM5005

请注意,本文内容源自机器翻译,可能存在语法或其它翻译错误,仅供参考。如需获取准确内容,请参阅链接中的英语原文或自行翻译。

https://e2e.ti.com/support/power-management-group/power-management/f/power-management-forum/760990/tps54360-not-suitable-for-58v-input

器件型号:TPS54360
主题中讨论的其他器件: LM5576LM5005

大家好、

遗憾的是、我的 TPS54360电路不断出现故障。

以下设置:我的电池的 电压为46至58V、我的应用需要7V 和24V。 WebBench 开发了 TPS54360、这对我来说非常好。 我们为不断消亡的应用设计了测试板。 更具体地说、TPS54360裸片、电路的其余部分正常。 起初、我以为它变得太热、但外壳温度大约为70°C、使用热成像摄像头进行测量。 此外、过热保护应防止这种情况发生。

在第二个想法中、它可能是导致芯片死亡的瞬态电压。 我在运行期间查看了 Vin、但我可以发现的最大电压尖峰约为0.5V。 测试期间、电路由电源供电、而不是电池供电。 当打开/关闭焊接台等各种器件时、我可以测量 Vin 上大约最大2V 的电压尖峰。 (通过电源在电网上传播)。 我怀疑这是失败的原因,因为当破坏发生时,没有人在房间里。

左侧是 SW 处的电压、开关时会出现瞬态尖峰。 令我惊讶的是、它的绝对最大额定值仅为65V、即使10ns 瞬态也不会更高。 我测量到了72.8V 的瞬态尖峰、这是芯片故障的原因。

那么、我的问题是:TPS54360是否适合我的应用? 糟糕的布局也可能导致问题、因此我将我的连接在下面。 我厌倦了按照数据表中的布局所建议的最小化 di/dt 环路。 所有组件均在 WebBench 的限制下选择。 如果您认为其他组件是问题所在、我会提供这些组件的器件型号/参数。

非常感谢您的帮助!

  • 请注意,本文内容源自机器翻译,可能存在语法或其它翻译错误,仅供参考。如需获取准确内容,请参阅链接中的英语原文或自行翻译。
    Dominik、您好!

    过冲(如您的 oscillogram 中所示)可以显著缩短 TPS54360的使用寿命。 我的主要建议是使用较高电压的器件、例如 LM5576。 如果这不实用、TPS54360的下一步是添加缓冲器并进一步清理布局。 如果您希望了解 TPS54360、但认为使用公共论坛需要过多的 IP 机密信息、请发送电子邮件至 Robert.blattner@TI.com。 此外、示波器探针中的振铃频率低至~20MHz、这可能表明您需要缩短示波器探针上的接地回路。

    请注意、存在其他可能的故障原因、需要额外的信息才能进行调查。

    最后注释:如果您继续使用 TPS54360、请更改为 TPS54360B。 不建议在新设计中使用旧版 TPS54360。 TPS54360B 具有相同的引脚和规格、但在高噪声环境中具有更好的性能、并且应具有更高的可靠性。

    此致、Robert
  • 请注意,本文内容源自机器翻译,可能存在语法或其它翻译错误,仅供参考。如需获取准确内容,请参阅链接中的英语原文或自行翻译。

    您好、Robert、

    感谢 您的回答! 在这种情况下、我将切换到您建议的另一个器件。 但老实说、LM5776的75V 也很可能在振铃过冲期间成功。 问题是、如何判断我必须为这些模块计算多少裕度? 我很难分辨、当它被称为"60V 输入"时(在产品页面和 WebBench 中)、但您实际上无法将它们用于该电压。

    您说过、我可以进一步清理布局。 您能否给我一个提示、从哪里开始?

    此致、Dominik

  • 请注意,本文内容源自机器翻译,可能存在语法或其它翻译错误,仅供参考。如需获取准确内容,请参阅链接中的英语原文或自行翻译。

    Dominik、您好!

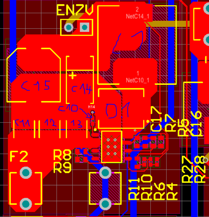
    很抱歉我花了这么长时间才回来。  我已标记您的屏幕截图以添加两个功能:

    1) 1)添加了一个蓝色圆圈的缓冲器、称为缓冲器。

    2) 2)添加了第二个输入环路以进一步降低输入电感。

    对于缓冲器组件、请从50nF 和5欧姆开始。  

    此外、您的图中的振铃频率可疑、这表明它可能是通过测量引入的。  请确保探针的接地连接非常短。  

    此致、Robert

  • 请注意,本文内容源自机器翻译,可能存在语法或其它翻译错误,仅供参考。如需获取准确内容,请参阅链接中的英语原文或自行翻译。
    您好、Robert、

    没问题、非常感谢您的努力! 我从上一篇文章中听取了您的建议、并转到了 LM5005、这也非常符合我的要求。 您也是关于探测的正确人。
    同样、我非常感谢您帮助我的努力。

    谢谢、
    Dominik