This thread has been locked.

If you have a related question, please click the "Ask a related question" button in the top right corner. The newly created question will be automatically linked to this question.

[参考译文] BQ4050EVM-561:如何使用2节电池测试电路板?

Guru**** 2619975 points
请注意,本文内容源自机器翻译,可能存在语法或其它翻译错误,仅供参考。如需获取准确内容,请参阅链接中的英语原文或自行翻译。

https://e2e.ti.com/support/power-management-group/power-management/f/power-management-forum/766134/bq4050evm-561-how-to-test-our-board-with-2s-cell-battery

器件型号:BQ4050EVM-561

您好!  

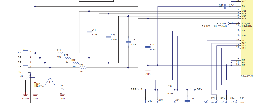
我想我们可以通过以下方式实现它:短4P、3P、2P、替换 R20、R21、 R22与0欧姆电阻器。

但我不确定是否需要进行任何其他修改。

  • 请注意,本文内容源自机器翻译,可能存在语法或其它翻译错误,仅供参考。如需获取准确内容,请参阅链接中的英语原文或自行翻译。
    是、请更改 df 设置以指示2个单元格。