This thread has been locked.

If you have a related question, please click the "Ask a related question" button in the top right corner. The newly created question will be automatically linked to this question.

[参考译文] VIN 12V 转换为-5V ~+50V/100mA 输出解决方案

Guru**** 2650475 points

Other Parts Discussed in Thread: LM317HV

请注意,本文内容源自机器翻译,可能存在语法或其它翻译错误,仅供参考。如需获取准确内容,请参阅链接中的英语原文或自行翻译。

https://e2e.ti.com/support/power-management-group/power-management/f/power-management-forum/761261/vin-12v-convert-to--5v-50v-100ma-output-solution

主题中讨论的其他器件:LM317HV

你好

您是否拥有以下解决方案:将输入电压12V 转换为 -5V ~+50V/100mA; 或者输出电压可以为-5V ~ 0V 与0V ~+50V 组合,谢谢

  • 请注意,本文内容源自机器翻译,可能存在语法或其它翻译错误,仅供参考。如需获取准确内容,请参阅链接中的英语原文或自行翻译。
    您好 Fandy、
    您是否在寻找电流为100mA 时的-5V 和+50V 双路输出?
    还是在电流为100mA 时、这是-5V 至+50V 的可变输出?
  • 请注意,本文内容源自机器翻译,可能存在语法或其它翻译错误,仅供参考。如需获取准确内容,请参阅链接中的英语原文或自行翻译。

    您好、EdWalker

    最好是-5V 至+50V 的可变输出

  • 请注意,本文内容源自机器翻译,可能存在语法或其它翻译错误,仅供参考。如需获取准确内容,请参阅链接中的英语原文或自行翻译。

    您好 Fandy、               

    TI 有端到端解决方案、但没有在之间转换的方法。
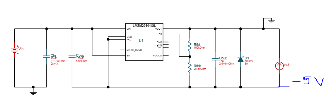
    使用 Webench、我可以创建一个12Vin 至-5Vout 100mA 设计。

                  https://webench.ti.com/appinfo/webench/scripts/SDP.cgi?ID=43FB7C37CDCD347F

     

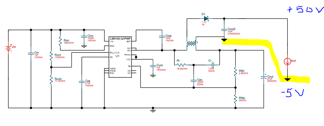
    和升压级、12Vin 至50Vout 100mA。

    https://webench.ti.com/appinfo/webench/scripts/SDP.cgi?ID=4DCE6018C4418CFC

     

    此设计是隔离式的、因此可以使用-5轨作为50V 输出的接地端。
    可提供50V 输出、参考电压为-5V。

    在这种情况下、-5V 电路需要提高其输出电流。

    然后、可能使用可变线性稳压器在+45至-5V 之间变化。
    线性器件的效率为 Vout/Vin,最坏情况下的耗散约为5瓦。

    LM317HV 具有大型封装选项、可在线性稳压期间实现高散热。
            http://www.ti.com/product/lm117hv