This thread has been locked.

If you have a related question, please click the "Ask a related question" button in the top right corner. The newly created question will be automatically linked to this question.

[参考译文] LM2735:电流限制时的开关频率折返

Guru**** 2521310 points
Other Parts Discussed in Thread: LM2735

请注意,本文内容源自机器翻译,可能存在语法或其它翻译错误,仅供参考。如需获取准确内容,请参阅链接中的英语原文或自行翻译。

https://e2e.ti.com/support/power-management-group/power-management/f/power-management-forum/769472/lm2735-switching-frequency-foldback-at-current-limit

器件型号:LM2735

尊敬的专家:

我的客户正在考虑使用 LM2735并有疑问。

如果您能提供建议、我将不胜感激。

您能不能告诉我电流限制时的频率折返规格。

感谢您提前提供的出色帮助。

此致、

新一

  • 请注意,本文内容源自机器翻译,可能存在语法或其它翻译错误,仅供参考。如需获取准确内容,请参阅链接中的英语原文或自行翻译。
    您好、Shinichi、
    为什么您认为频率在电流限制时折返? 数据表仅提到逐周期电流限制、在电流限制条件下、哪种方法测量频率是相同的?
    项目中的输入/输出条件是什么。
  • 请注意,本文内容源自机器翻译,可能存在语法或其它翻译错误,仅供参考。如需获取准确内容,请参阅链接中的英语原文或自行翻译。

    您好、Jasper、

    感谢你的答复。

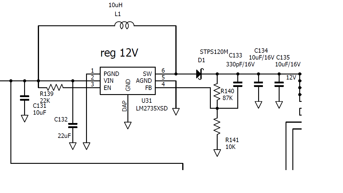
    在客户的条件下、Vin=5V、Vout=12V 和 Iout=300mA

    在负载为300mA 时、电路未正确启动。

    您能否看到所附的 SWPin 波形。

    该电路不升压、开关频率为1.179MHz、而非1.6MHz。

    我想发生了一些电流限制问题。

    另一方面、电路可能会在负载耗尽时启动。

    然后连接负载、电路可以输出12V 电压。


    请告诉我问题是什么。

    --

    感谢您的帮助。

    此致、

    新一

  • 请注意,本文内容源自机器翻译,可能存在语法或其它翻译错误,仅供参考。如需获取准确内容,请参阅链接中的英语原文或自行翻译。
    您好、Shinichi、
    您能否在不启动时共享 VIN 引脚和输出的波形?
    电感器的器件型号是多少?
  • 请注意,本文内容源自机器翻译,可能存在语法或其它翻译错误,仅供参考。如需获取准确内容,请参阅链接中的英语原文或自行翻译。

    您好、Jasper、

    感谢你的答复。

    我将与客户确认、然后向您提供反馈。

    感谢您的帮助。

    此致、

    新一

  • 请注意,本文内容源自机器翻译,可能存在语法或其它翻译错误,仅供参考。如需获取准确内容,请参阅链接中的英语原文或自行翻译。
    您好、Shinichi、
    我假设客户已经解决了这个问题、所以我关闭了这个帖子。 如果没有、只需在下面回复即可
  • 请注意,本文内容源自机器翻译,可能存在语法或其它翻译错误,仅供参考。如需获取准确内容,请参阅链接中的英语原文或自行翻译。
    您好、Jasper、

    感谢你的答复。

    我确认了客户。

    是的、客户可以解决这个问题。

    由于电源不良、LM2735无法启动。

    我建议更改电源、通过更改器件或无负载启动来增加软启动时间。

    感谢您的帮助。

    此致、
    新一