This thread has been locked.

If you have a related question, please click the "Ask a related question" button in the top right corner. The newly created question will be automatically linked to this question.

[参考译文] BQ25703A:CMPIN 引脚电阻器值接地

Guru**** 2558400 points


请注意,本文内容源自机器翻译,可能存在语法或其它翻译错误,仅供参考。如需获取准确内容,请参阅链接中的英语原文或自行翻译。

https://e2e.ti.com/support/power-management-group/power-management/f/power-management-forum/774264/bq25703a-cmpin-pin-resistor-value-to-ground

器件型号:BQ25703A

大家好、

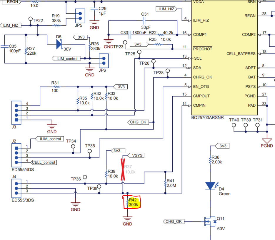
您能否告诉我 CMPIN 引脚电阻器接地值是否存在任何限制?

电流设计就像 EVM R42一样、接地端电阻为300k Ω、但客户希望增加1M Ω 等值以降低功率耗散。

谢谢你。

  • 请注意,本文内容源自机器翻译,可能存在语法或其它翻译错误,仅供参考。如需获取准确内容,请参阅链接中的英语原文或自行翻译。
    您好!

    1 Mohm 应该可以。 这实际上取决于您希望在 CMPIN 上触发下降沿的速度、如果这是您将从外部驱动的信号。


    此致、
    Joel H