请注意,本文内容源自机器翻译,可能存在语法或其它翻译错误,仅供参考。如需获取准确内容,请参阅链接中的英语原文或自行翻译。
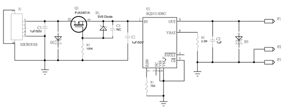
器件型号:BQ24314 BQ24314在生产过程中具有1.5%的故障、无输出和无负载
从具有异常功能的产品上卸下 BQ24314、然后将其安装到具有正常功能的产品上。 具有正常功能的产品变为异常
从具有正常功能的产品上卸下 BQ24314、然后将其安装到具有异常功能的产品上。 具有异常功能的产品将变为正常状态
This thread has been locked.
If you have a related question, please click the "Ask a related question" button in the top right corner. The newly created question will be automatically linked to this question.