This thread has been locked.

If you have a related question, please click the "Ask a related question" button in the top right corner. The newly created question will be automatically linked to this question.

[参考译文] PWM 芯片建议

Guru**** 2540720 points
Other Parts Discussed in Thread: UCC35705, LM5022

请注意,本文内容源自机器翻译,可能存在语法或其它翻译错误,仅供参考。如需获取准确内容,请参阅链接中的英语原文或自行翻译。

https://e2e.ti.com/support/power-management-group/power-management/f/power-management-forum/799635/pwm-chip-recommendation

主题中讨论的其他器件:UCC35705LM5022

您好 TI

我们需要制造一个隔离式电源。            

输入 DC9-36V、输出5V/5A

因为它用于挖掘场以避免电源火灾。

客户要求输入电容小于2.2uF。

TI 是否有合适的 PWM 芯片?

我们的想法是找到一个超过1MHz 的开关频率来满足输入电容要求。

此致、

Jerry

  • 请注意,本文内容源自机器翻译,可能存在语法或其它翻译错误,仅供参考。如需获取准确内容,请参阅链接中的英语原文或自行翻译。

    您好、Jerry、

    UCC35705是一款高速 PWM 控制器、可在高达4MHz 的频率下运行 、http://www.ti.com/product/UCC35705

    希望这适用于您的应用。

    此致

    Peter

  • 请注意,本文内容源自机器翻译,可能存在语法或其它翻译错误,仅供参考。如需获取准确内容,请参阅链接中的英语原文或自行翻译。

    你(们)好  

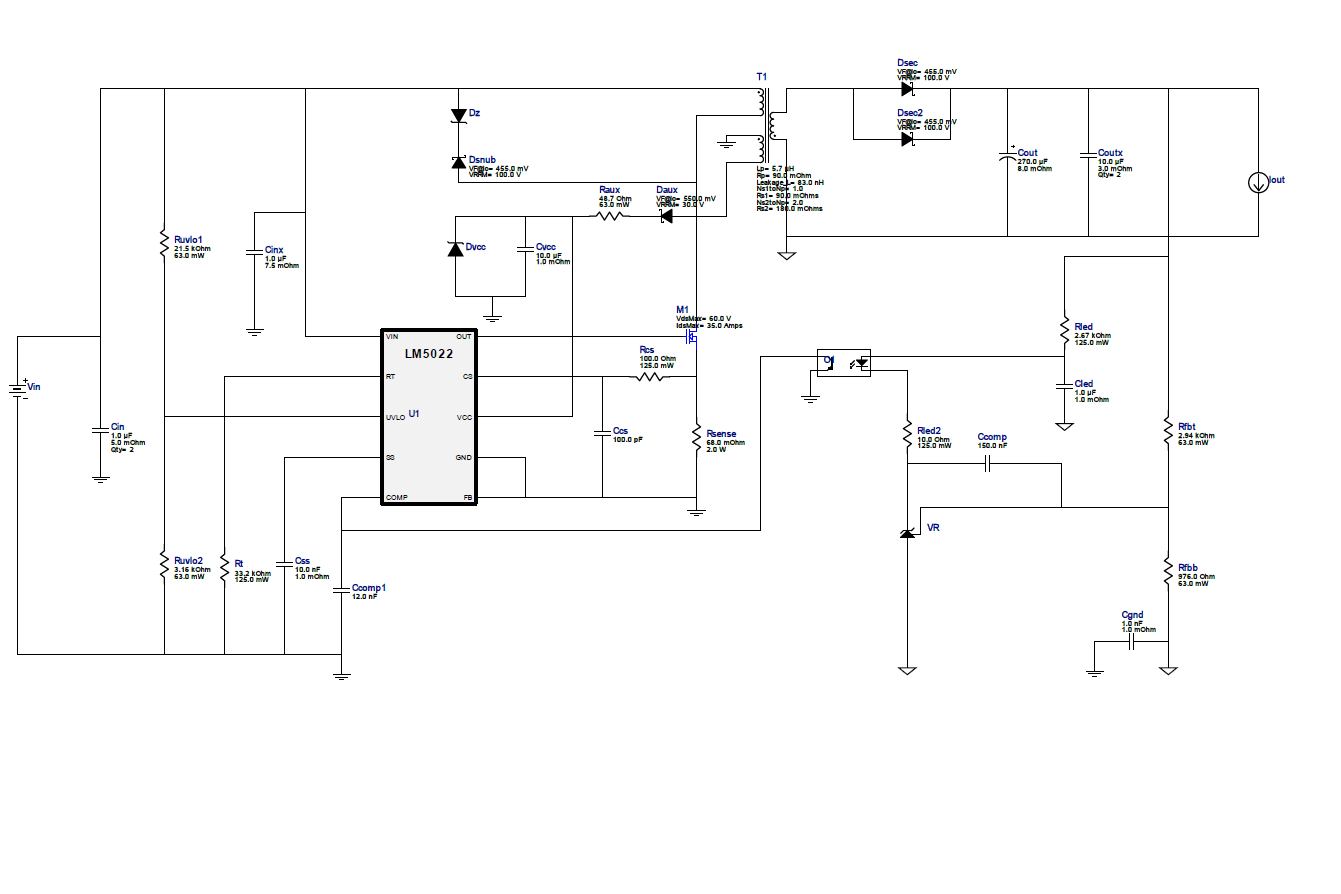
    我们目前选择了 LM5022。            

    使用 WEBENCH 仿真参考设计、开关频率为500KHz、输入电容设置为 Cin:1uF 和 CinX:1uF。            

    我可以使用它吗?            

    因为 UCC35705似乎没有与我的应用类似的参考设计。            

    谢谢。