This thread has been locked.

If you have a related question, please click the "Ask a related question" button in the top right corner. The newly created question will be automatically linked to this question.

[参考译文] TPS54308:TPS54308最低输出电压?

Guru**** 2531950 points
Other Parts Discussed in Thread: TPS54308

请注意,本文内容源自机器翻译,可能存在语法或其它翻译错误,仅供参考。如需获取准确内容,请参阅链接中的英语原文或自行翻译。

https://e2e.ti.com/support/power-management-group/power-management/f/power-management-forum/799880/tps54308-tps54308-lowest-output-voltage

器件型号:TPS54308

尊敬的 TI:

您能回答我的客户询问中的以下问题吗?

a) TPS54308可以实现的最低电压是多少?

 

b) TPS54308能否实现0.9V 输出电压?

谢谢、

赵阳

  • 请注意,本文内容源自机器翻译,可能存在语法或其它翻译错误,仅供参考。如需获取准确内容,请参阅链接中的英语原文或自行翻译。
    您好!

    最低输出电压与输入电压和输出电流有关。 有最小导通时间限制。
    您的应用的输入电压和负载电流是多少?


    此致、
    肖恩
  • 请注意,本文内容源自机器翻译,可能存在语法或其它翻译错误,仅供参考。如需获取准确内容,请参阅链接中的英语原文或自行翻译。
    您好、Shawn、

    感谢您的回复。
    输入电压为5.5V、负载电流为2A。

    他们想知道 TPS54308是否在0.9V 电压下运行、0.9V 至最低输出电压之间的裕度是多少。 TPS54308在0.9V 电压条件下工作是否安全?
  • 请注意,本文内容源自机器翻译,可能存在语法或其它翻译错误,仅供参考。如需获取准确内容,请参阅链接中的英语原文或自行翻译。

    尊敬的 TI:

    很抱歉我还有其他问题。

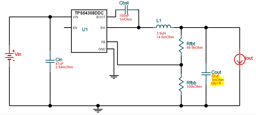
    我使用 webench 生成了 TPS54308、如下所示:

    我想知道、对于0.9V 输出、我们需要 x9个22uF 电容器的 Cout 吗? 对此有任何建议吗?

  • 请注意,本文内容源自机器翻译,可能存在语法或其它翻译错误,仅供参考。如需获取准确内容,请参阅链接中的英语原文或自行翻译。
    您好!

    最低 Vout 为0.596V、即基准电压。

    由于它是 TPS54308的内部补偿、因此当输出电压较低时、需要更多的输出电容器来确保稳定性。


    此致、
    肖恩
  • 请注意,本文内容源自机器翻译,可能存在语法或其它翻译错误,仅供参考。如需获取准确内容,请参阅链接中的英语原文或自行翻译。

    e2e.ti.com/.../WBDesign_5F00_TPS54308.pdf

    您好、Shawn、

    感谢您的快速响应。 我还附上了我的仿真结果以进行确认。

    最后、我想了解的是 Cout x9 22uF 电容器。 我们能否将电容值更改为并联的 x4 47uF 或 x3 68uF 以实现相同的稳定输出?  

    谢谢

    赵阳

  • 请注意,本文内容源自机器翻译,可能存在语法或其它翻译错误,仅供参考。如需获取准确内容,请参阅链接中的英语原文或自行翻译。
    您好!

    是的、您可以。 但陶瓷电容存在偏置电压降额、最好检查波特图或负载瞬态波形以确保系统稳定。

    肖恩
  • 请注意,本文内容源自机器翻译,可能存在语法或其它翻译错误,仅供参考。如需获取准确内容,请参阅链接中的英语原文或自行翻译。
    感谢您的大力支持。 立即了解。
    祝你度过美好的一天!