This thread has been locked.

If you have a related question, please click the "Ask a related question" button in the top right corner. The newly created question will be automatically linked to this question.

[参考译文] TPS23753A:栅极电阻器效应 IEEE STD 802.3at-2009浪涌电流测试失败问题

Guru**** 2534440 points


请注意,本文内容源自机器翻译,可能存在语法或其它翻译错误,仅供参考。如需获取准确内容,请参阅链接中的英语原文或自行翻译。

https://e2e.ti.com/support/power-management-group/power-management/f/power-management-forum/797144/tps23753a-gate-resistor-effect-ieee-std-802-3at-2009-inrush-current-test-failed-issue

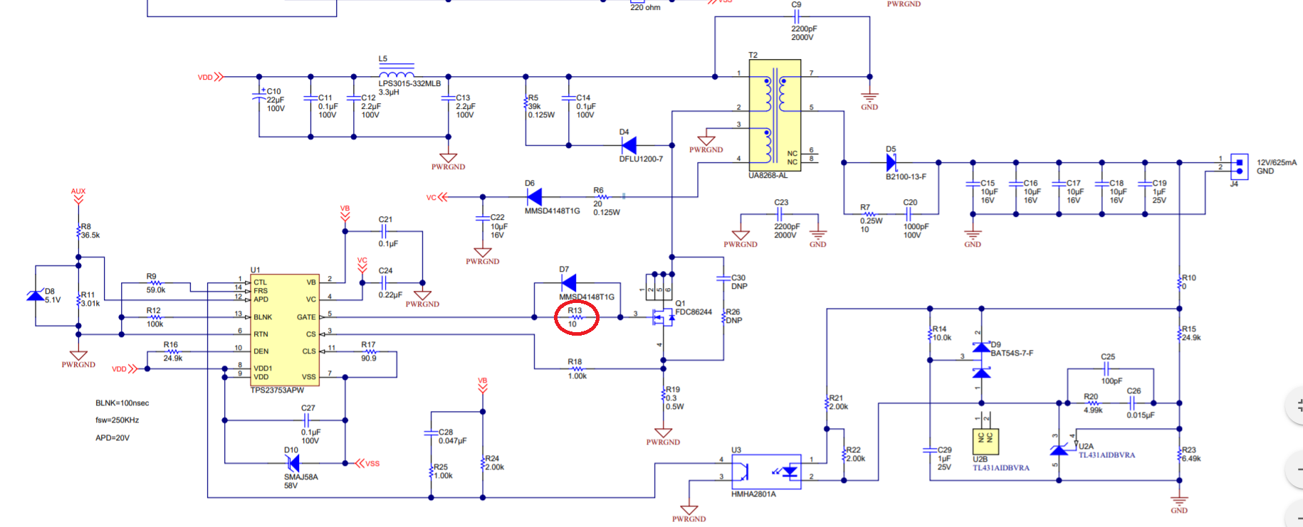
器件型号:TPS23753A

尊敬的先生:

我们只需将 R13 (栅极电阻器)从10欧姆修改为49.9欧姆。 但浪涌电流最大值 从335.7mA 增加到421.4mA。 您能否帮助解释  为什么栅极电阻器会影响输入  浪涌电流? 谢谢!

R13 = 10 Ω

R13 = 49.9欧姆

 

此致、

Sam

  • 请注意,本文内容源自机器翻译,可能存在语法或其它翻译错误,仅供参考。如需获取准确内容,请参阅链接中的英语原文或自行翻译。
    尊敬的 Sam:

    增大栅极电阻器将在转换器中消耗更多的总功率。 这意味着直流/直流效率将会降低。 您可能需要降低您的最大输出电流规格。
  • 请注意,本文内容源自机器翻译,可能存在语法或其它翻译错误,仅供参考。如需获取准确内容,请参阅链接中的英语原文或自行翻译。
    您好、达尔文、

    增大栅极电阻器的导通时间应更慢。 加电浪涌电流应更小。
    整体功率增加应在加电后进行。 我的理解是否正确?

    此致、

    Sam
  • 请注意,本文内容源自机器翻译,可能存在语法或其它翻译错误,仅供参考。如需获取准确内容,请参阅链接中的英语原文或自行翻译。
    尊敬的 Sam:

    导通时间将不会那么不同。 增大栅极电阻器实际上会增加 FET 导通的压摆率(功率损耗更大)。
    我怀疑直流/直流转换器在 PSE 浪涌期间进行开关(上升)。

    测试时、您是否有负载连接到输出端? 您可以尝试减小负载电流吗?
  • 请注意,本文内容源自机器翻译,可能存在语法或其它翻译错误,仅供参考。如需获取准确内容,请参阅链接中的英语原文或自行翻译。
    您好、达尔文、

    执行 POE 兼容性测试时、不会断开系统负载以进行测试。 请参阅以下测试结果。 是否有其他建议可降低浪涌电流? 谢谢~

    系统负载未损坏浪涌电流343mA 至424mA。
    移除系统负载进行测试比较、129mA 至387mA 之间的浪涌电流、范围更大。

    此致、

    Sam
  • 请注意,本文内容源自机器翻译,可能存在语法或其它翻译错误,仅供参考。如需获取准确内容,请参阅链接中的英语原文或自行翻译。
    尊敬的 Sam:

    您可以尝试将 C22增大到~40uF 以查看这是否有用。这将在 PSE 的浪涌时间内延迟开关/输出功率。 谢谢!
  • 请注意,本文内容源自机器翻译,可能存在语法或其它翻译错误,仅供参考。如需获取准确内容,请参阅链接中的英语原文或自行翻译。

    您好、达尔文、

    感谢您的帮助~

    此致、

    Sam