请注意,本文内容源自机器翻译,可能存在语法或其它翻译错误,仅供参考。如需获取准确内容,请参阅链接中的英语原文或自行翻译。
器件型号:TPS2493 主题中讨论的其他器件:CSD19537Q3、
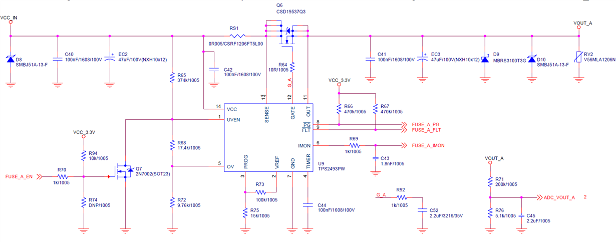
MCU 通过 Q7 (2N7002)控制 UVEN 引脚。
如果没有负载、则输出受到很好的控制。
然而、即使负载被连接并且 UVEN 引脚上的"0"低电平被设定、输出也被保持。
负载具有以下特性:
R:48欧姆
C:6、600 μ F
UVEN 引脚设置为0、但 GATE 引脚输出和 Vout 也输出功率。
当负载再次被移除时、即使在控制 UVEN 引脚之后、输出也会被保持。
