This thread has been locked.

If you have a related question, please click the "Ask a related question" button in the top right corner. The newly created question will be automatically linked to this question.

[参考译文] DCP020515D:DCP020515

Guru**** 2589300 points
Other Parts Discussed in Thread: DCP020515D

请注意,本文内容源自机器翻译,可能存在语法或其它翻译错误,仅供参考。如需获取准确内容,请参阅链接中的英语原文或自行翻译。

https://e2e.ti.com/support/power-management-group/power-management/f/power-management-forum/861500/dcp020515d-dcp020515

器件型号:DCP020515D

尊敬的支持/专家

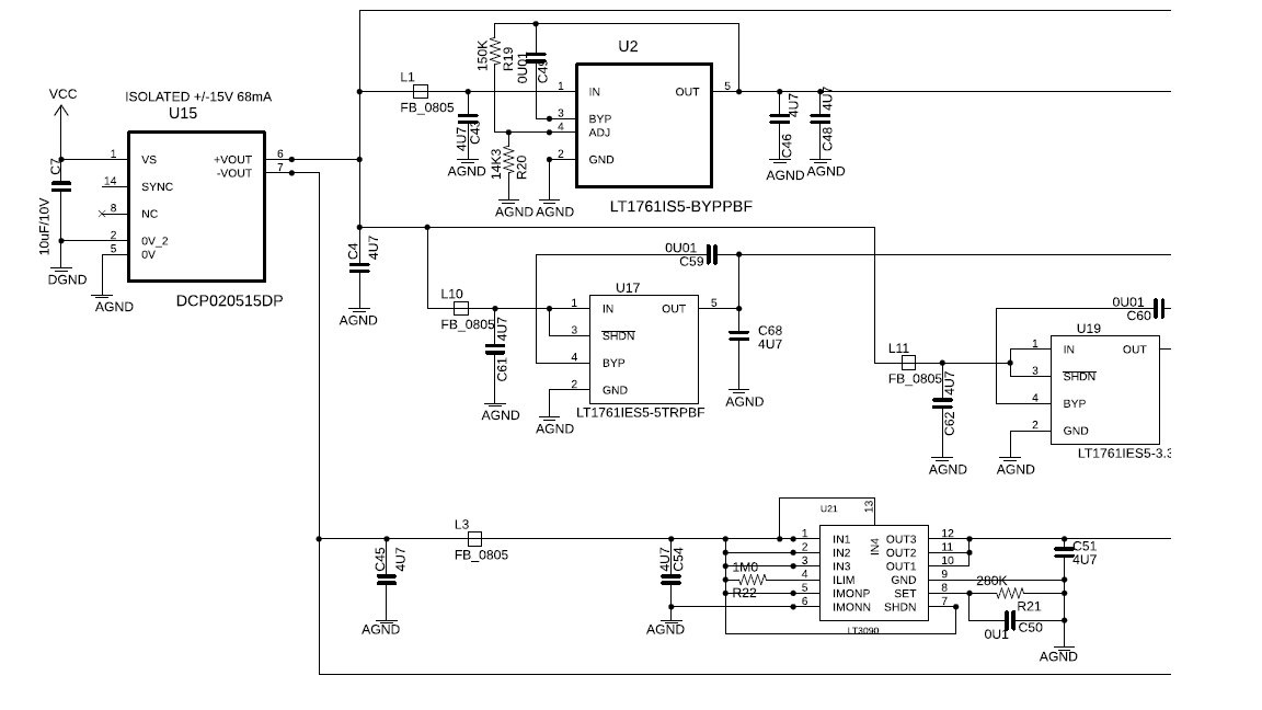
我们有一个采用 DCP020515D 的设计。 输出-15V 馈电至 LT3090 (U21)、 我在 LT3090输出端得到大约30mV Vpp 的纹波电压。  

根据 LT3090规范、如果我正确使用它、它在800kHz 时应具有大约20dB 的输入纹波抑制。 因此、DCP020515的输出纹波将远高于20mV Vpp。  

对于所示的原理图、我是否可以改进以降低纹波电压。 负载很小、根据计算应小于50mA。  

感谢你的帮助。 节日快乐!  

David Sun

  • 请注意,本文内容源自机器翻译,可能存在语法或其它翻译错误,仅供参考。如需获取准确内容,请参阅链接中的英语原文或自行翻译。

    尊敬的 David:

    在测量 LT3090的输出电压纹波时、您是否使用尾纤法进行测量? 为了获得更真实的纹波测量(TI 博客参考)、在探测期间减少接地环路非常重要。

    如果您已经使用尾纤测量方法、我建议在引脚6 (+Vout)和引脚7 (-Vout)之间的引脚5 (输出侧公共)处添加一个本地低 ESR (0.01)去耦电容器(可能10uF)。  

    此致、

    Jimmy  

  • 请注意,本文内容源自机器翻译,可能存在语法或其它翻译错误,仅供参考。如需获取准确内容,请参阅链接中的英语原文或自行翻译。

    尊敬的 David:

    我查看了您的原理图、一切看起来都很好。 以下是一些可用于改善输出纹波电压的操作:

    1. 选择一个低 ESR 陶瓷输出电容器以减少输出纹波
    2. 检查电路板上的元件放置:电路板上输入电容器的放置会影响输出噪声。 我们建议将输入电容器尽可能靠近 IC 放置。 这将导致较小的 di/dt 环路面积、从而降低振铃。

    用户还可以查看 数据表上的"布局指南"部分(链接)、了解更多建议。

    此致、
    Alejandro

  • 请注意,本文内容源自机器翻译,可能存在语法或其它翻译错误,仅供参考。如需获取准确内容,请参阅链接中的英语原文或自行翻译。

    你好、Jimmy、  

    我们在这块板上构建了一段时间。 曾经有过这种高纹波故障、但故障率相当低。 但我们的最后一个构建出现了100%故障。  

    我比较了良好的电路板和故障电路板、 我注意到良好的电路板纹波非常小、但糟糕的电路板要高得多。 设计中没有其他更改。 因此、我认为问题与 DCP020515有关。

    根据您的建议、我们通过将 C4、C45替换为10uF 低 ESR 电容器来解决该问题。  

    我可以说我们的设计在低纹波侧非常微不足道吗? 如果 DCP020515的新批次或 PCB 制造厂或低 ESR 电容器的质量有变化、产品将产生高纹波电压。  

    我将在一个良好的电路板和一个糟糕的电路板之间交换两个 DCP020515、以验证这种变化的关键因素是什么。  

    感谢您的帮助、

    David Sun

  • 请注意,本文内容源自机器翻译,可能存在语法或其它翻译错误,仅供参考。如需获取准确内容,请参阅链接中的英语原文或自行翻译。

    尊敬的 David:

    较大的低 ESR 输出电容通常会降低输出纹波。 您可以通过将本地输出电容从47uF 降低到10uF 来解决这个问题。 这些电容器在固定电容器之前损坏的可能性有多大?  

    我已附上一个 Excel 计算器、该计算器根据 第9.2.7.1节"输出纹波计算示例"计算预期的输出纹波

    e2e.ti.com/.../DCP020X_5F00_OutputRippleCalculation.xlsx

    计算器值预设为1206大小的47uF 陶瓷低 ESR 电容器、计算出的输出纹波显示在 F12电池上。 这是一个理想的计算、而不考虑 PCB 布局所导致的电路中的寄生元件。  

    但是、我和 Alejandro 指出、原理图看起来不错。  

    此致、

    Jimmy   

  • 请注意,本文内容源自机器翻译,可能存在语法或其它翻译错误,仅供参考。如需获取准确内容,请参阅链接中的英语原文或自行翻译。

    你好、Jimmy、  

    它不是47uF、而是4.7uF 到10uF。 最后一个反馈是、在所有返工后、纹波的故障仍然很少。 如果我们将10uF 增加到14.7uF、我们将减少纹波。

    此致、

    David Sun

  • 请注意,本文内容源自机器翻译,可能存在语法或其它翻译错误,仅供参考。如需获取准确内容,请参阅链接中的英语原文或自行翻译。

    尊敬的 David:

    很抱歉、我误将4u7 (4.7uF)读为47uF。 在这种情况下、是的、增大输出电容将有助于降低输出电压纹波。  

    如果您有任何疑问、请回复我的邮件。 我现在将关闭此主题。  

    谢谢、

    Jimmy  

  • 请注意,本文内容源自机器翻译,可能存在语法或其它翻译错误,仅供参考。如需获取准确内容,请参阅链接中的英语原文或自行翻译。

    你(们)好 Jimmy

    在重新设计10块电路板后、我们有2块电路板在-15V 平面上具有更高的纹波。 将电容器更改为20uF。 我们解决了这个问题。 这是布局。 如果我们将电容器更改为20uF、会产生任何负面影响吗?   

    谢谢、

    David Sun

  • 请注意,本文内容源自机器翻译,可能存在语法或其它翻译错误,仅供参考。如需获取准确内容,请参阅链接中的英语原文或自行翻译。

    尊敬的 David:

    增加更多的输出电容不应影响器件的性能。 它仅对输出电压纹波波动有所帮助。 局部旁路电容器越靠近相应的输出引脚越好。   

    此致、

    Jimmy