This thread has been locked.

If you have a related question, please click the "Ask a related question" button in the top right corner. The newly created question will be automatically linked to this question.

[参考译文] TPS23755:如何改善输出电压范围的饱和?

Guru**** 2391415 points
Other Parts Discussed in Thread: TPS23755, TPS23755EVM-894

请注意,本文内容源自机器翻译,可能存在语法或其它翻译错误,仅供参考。如需获取准确内容,请参阅链接中的英语原文或自行翻译。

https://e2e.ti.com/support/power-management-group/power-management/f/power-management-forum/830346/tps23755-how-to-improve-the-output-voltage-range-reguration

器件型号:TPS23755

您好 TI

我们测试了 TPS23755、发现输出电压范围很大。

轻负载输出为12.18V/30mA。 满载12.95W 输出为10.97V/1.18A

电压范围为1.21V。 更换变压器后、该范围可降至0.8V。

原因是什么?

如何改善输出电压范围的稳压?

谢谢你。

Jerry

  • 请注意,本文内容源自机器翻译,可能存在语法或其它翻译错误,仅供参考。如需获取准确内容,请参阅链接中的英语原文或自行翻译。

    您好 Jerry、

    非常感谢您的提问。 您能否提供原理图?

    此外、您首先使用的是什么变压器、您改为使用了什么变压器?

    此致、

    Michael Pahl

  • 请注意,本文内容源自机器翻译,可能存在语法或其它翻译错误,仅供参考。如需获取准确内容,请参阅链接中的英语原文或自行翻译。

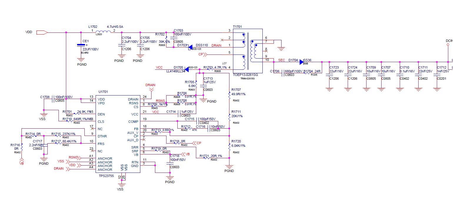
    你(们)好  

    原理图 如下所示。

      TPS23755EVM-894上的变压器、而不是变压器、如下所示。

    e2e.ti.com/.../5140.TOEP13_5F00_TPS23755_5F00_transformer.pdf

  • 请注意,本文内容源自机器翻译,可能存在语法或其它翻译错误,仅供参考。如需获取准确内容,请参阅链接中的英语原文或自行翻译。

    您好 Jerry、

    感谢您提供原理图和变压器选择。 我将回顾并返回您的设计。 谢谢!

    此致、

    Michael Pahl

  • 请注意,本文内容源自机器翻译,可能存在语法或其它翻译错误,仅供参考。如需获取准确内容,请参阅链接中的英语原文或自行翻译。

    您好 Jerry、

    再次感谢您的原理图。 因此、输出电压调节不符合低电流消耗的规范。 由于 PSR、此类型的所有器件都是如此。 5%负载时的数据表规格调节、该值将高于30mA。  

    如果您有任何疑问、请告诉我!

    此致、

    Michael Pahl