This thread has been locked.

If you have a related question, please click the "Ask a related question" button in the top right corner. The newly created question will be automatically linked to this question.

[参考译文] UCC28610:UVLO 关于 DRV 和 VGG 引脚的操作

Guru**** 2507255 points
Other Parts Discussed in Thread: UCC28610

请注意,本文内容源自机器翻译,可能存在语法或其它翻译错误,仅供参考。如需获取准确内容,请参阅链接中的英语原文或自行翻译。

https://e2e.ti.com/support/power-management-group/power-management/f/power-management-forum/855155/ucc28610-uvlo-action-about-the-drv-and-vgg-pin

器件型号:UCC28610

嗨、大家好

您能否解释一下当 VDD 处于 UVLO 关闭状态时、它会做什么?

在 VDD 低于 UVLO 阈值期间、VGG 电平将被下拉? DRV 引脚呢? 如果我们在运行期间将 VDD 拉至 GND、它是否会对 DRV 和 VGG 引脚产生影响?

谢谢

Vincent

  • 请注意,本文内容源自机器翻译,可能存在语法或其它翻译错误,仅供参考。如需获取准确内容,请参阅链接中的英语原文或自行翻译。

    文森特

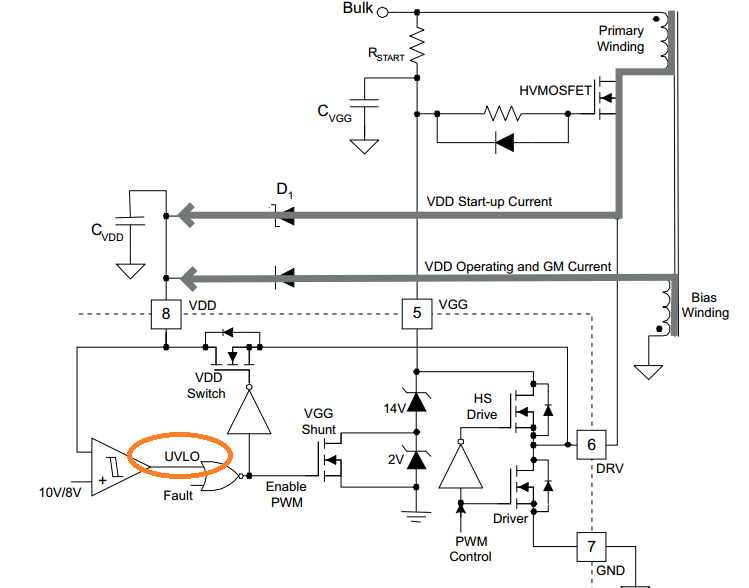
    当 VDD 低于 UVLO 时、关闭 UCC28610将不会运行。  VGG 分流器和 VDD 开关将关闭

    VGG 引脚将具有14V+2V=16V 钳位。  DRV 最小电压由二极管钳位至 GND、最大电压通过 HS 驱动器和 VDD 开关 FET 钳位至 VGG 或 VDD (较低者)。  

    如果 VDD 被拉至 GND、二极管钳位会将 DRV 引脚上的最大电压限制为0V。  VGG 引脚将不受影响。

    此致、

    Eric

  • 请注意,本文内容源自机器翻译,可能存在语法或其它翻译错误,仅供参考。如需获取准确内容,请参阅链接中的英语原文或自行翻译。

    你(们)好 Eric

    感谢您的回答。 因此、如果我们的 IC 正在运行、则不会突发进入。 VDD 或 DRV 对地短路。 VGG 仍处于高电压电平。 因此、主 MOSFET 将处于导通状态。 VIN 将短接至 GND。 因此 MOSFET 和 IC 将损坏。  

    在运行期间、当 VDD 和 DRV 短接至 GND 时、您是否有将 VGG 引脚下拉至低电压的方法? 电压呢?

    谢谢

    -彭芬

  • 请注意,本文内容源自机器翻译,可能存在语法或其它翻译错误,仅供参考。如需获取准确内容,请参阅链接中的英语原文或自行翻译。

    Pengfei

    如果 VDD 被拉至接地、则开启共源共栅 FET 的 VGG 上的电压也将关闭。  这将导致高电压共源共栅 FET 关闭、这将禁用运行。

    如果 DRV 对地短路、则会对功率级短路、因为共源共栅 FET 将始终保持导通。  在这种情况下、可能会发生的情况是、流经变压器初级绕组、通过常开共源共栅 FET 接地的电流将超过其电流限制。  如果您需要防止灾难性故障、则可能需要在输入端放置保险丝或限流电阻器。  在此期间、VDD 电压也将放电、当它达到 UVLO 关闭状态时、它将禁用 UCC28610。

    Eric