This thread has been locked.

If you have a related question, please click the "Ask a related question" button in the top right corner. The newly created question will be automatically linked to this question.

[参考译文] BQ25703A:输出电压?

Guru**** 2769425 points

Other Parts Discussed in Thread: BQ25703A

请注意,本文内容源自机器翻译,可能存在语法或其它翻译错误,仅供参考。如需获取准确内容,请参阅链接中的英语原文或自行翻译。

https://e2e.ti.com/support/power-management-group/power-management/f/power-management-forum/868082/bq25703a-output-voltage

器件型号:BQ25703A
主题中讨论的其他器件: BQ25703

数据表显示:

"

在没有输入源的情况下、bq25703A 支持1至4节电池的 On-the-Go (OTG)功能、从而在 VBUS 上生成4.48V 至20.8V 电压。 在 OTG 模式下、充电器调节输出电压和输出电流。

"

OTG 是否为 VBUS 输入提供5V 电压、而不是 VSYS、对吧?  我将使用1节锂离子18650电池, 每次都需要5V 输出(支持4A 电流)。 每次都意味着电源+电池或仅输入电压而不使用电池。

我可以使用 BQ25703A 构建此系统、还是您有什么建议?

带/不带电池的 VSYS 电压是多少(1节锂离子电池、通过 CELL_BATPRESZ 选择)? 充电完成或没有电池时?

如果没有输入源、则 Vsys=Vbat?

谢谢

  • 请注意,本文内容源自机器翻译,可能存在语法或其它翻译错误,仅供参考。如需获取准确内容,请参阅链接中的英语原文或自行翻译。

    大家好、

       正确、OTG 意味着当没有 VBUS 输入源时、可以通过放电电池提供 VBUS。  

       对于 BQ25703、我们能够始终提供 VSYS、但电压可能并非始终为5V。

       案例1:存在输入并且 VBAT<5V、我们可以设置充电器 REG0x 0D/0Ch MinSystemVoltage ()=5V、 并且无论电池是否存在、系统都将被调节为5V。

       CASE2:存在输入且 VBAT>5V, 我们可以将充电器 REG0x 0D/0Ch MinSystemVoltage()设置为5V, 并且仅当电池被取出时,系统才会被调节为5V。 对于电源+电池情况、 VSYS 将被电池电压上拉、VSYs=VBAT+160mV (禁用充电) VSYs=VBAT (启用充电)。

       案例3:当没有输入时、VSYS=VBAT。

      如果 上述操作符合您的要求、则 BQ25703可满足您的应用需求。

    此致

  • 请注意,本文内容源自机器翻译,可能存在语法或其它翻译错误,仅供参考。如需获取准确内容,请参阅链接中的英语原文或自行翻译。

    您好!

    感谢您的回复、

    我将每次使用1节锂离子电池和 Vbat <5V。 (VBAT= 3.4V 至4.2V)

    在第1种情况下、如果 Vsys=5V、 电池将被充电? 如何实现?

    我想、我要将 MinSystemVoltage 设置为4.2V 、电池电压、并且我将在 BQ25703A 之后使用升压转换器来提供支持5V/4A 的系统输出。

    1节锂离子电池(Vbat<5V)和 MinSystemVoltage ()=4.2V 在所有情况下都可以提供4.2V (Vbat) VSYS、对吧?

  • 请注意,本文内容源自机器翻译,可能存在语法或其它翻译错误,仅供参考。如需获取准确内容,请参阅链接中的英语原文或自行翻译。

    大家好、

      正确,对于情况1,VBAT<5V,我们可以将充电器 REG0x 0D/0Ch MinSystemVoltage()设置为5V,系统将调节为5V,电池仍可作为预充电状态进行充电,如下所示。 VSYS 和 VBAT 之间的电压差将添加到 BATFET 上。 BATFET 栅极驱动电压将用于调节充电电流。  

     此致

  • 请注意,本文内容源自机器翻译,可能存在语法或其它翻译错误,仅供参考。如需获取准确内容,请参阅链接中的英语原文或自行翻译。

    您好!

    感谢您的回复、

    最后、我想清除我的设计。 我将使用1节锂离子电池。

    1) 存在输入并且 VBAT<5V、我们可以设置充电器 REG0x 0D/0Ch MinSystemVoltage ()=4.2V、VSYs=4.2V、并且电池可以充电、对吧?

    2)输入存在且无电池,我们可以设置充电器 REG0x 0D/0Ch MinSystemVoltage()=4.2V,Vsys=4.2V,对吧?

    3) 3) 当没有输入时、VSYS=VBAT。

    4) 4)我想将电量监测 IC BQ27441与 BQ25703A 搭配使用、串行额外10 Ω 分流电阻是否存在任何问题?

    5) 5)数据表显示 BQ25703A 具有反向电池保护。 太棒了!   电量监测计是否存在反向电池保护问题?

    谢谢

  • 请注意,本文内容源自机器翻译,可能存在语法或其它翻译错误,仅供参考。如需获取准确内容,请参阅链接中的英语原文或自行翻译。

    大家好、

    1) 存在输入并且 VBAT<5V、我们可以设置充电器 REG0x 0D/0Ch MinSystemVoltage ()=4.2V、VSYs=4.2V、并且电池可以充电、对吧?

    正确。

    2)输入存在且无电池,我们可以设置充电器 REG0x 0D/0Ch MinSystemVoltage()=4.2V,Vsys=4.2V,对吧?

    正确。

    3) 3) 当没有输入时、VSYS=VBAT。

    正确。 VBAT 需要高于2.55V 才能唤醒充电器。

    4) 4)我想将电量监测 IC BQ27441与 BQ25703A 搭配使用、串行额外10 Ω 分流电阻是否存在任何问题?

    我假设您是指10m Ω 电流感应电阻器,完全没有问题。

    5) 5)数据表显示 BQ25703A 具有反向电池保护。 太棒了!   电量监测计是否存在反向电池保护问题?

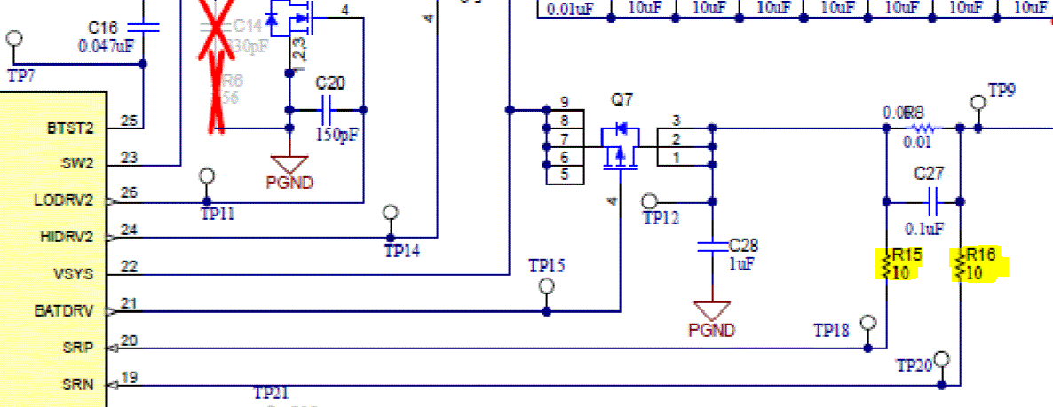
     建议在 SRN 和 SRP 引脚上连接10欧姆电阻器、以实现如下所示的反向电池保护、这两个电阻器对电量监测计器件没有影响。