This thread has been locked.

If you have a related question, please click the "Ask a related question" button in the top right corner. The newly created question will be automatically linked to this question.

[参考译文] LM27761:输出电压错误

Guru**** 2534260 points
Other Parts Discussed in Thread: LM27761

请注意,本文内容源自机器翻译,可能存在语法或其它翻译错误,仅供参考。如需获取准确内容,请参阅链接中的英语原文或自行翻译。

https://e2e.ti.com/support/power-management-group/power-management/f/power-management-forum/867610/lm27761-wrong-output-voltage

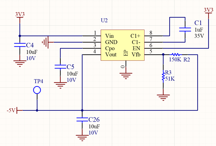
器件型号:LM27761

使用具有3.3V 输入、-4.8V 输出和5mA - 70mA 灌电流负载电流的 LM27761。 我们观察到在整个负载电流范围内的输出为-3.5V、而不是预期的-4.8V。 我们缺少什么?

  • 请注意,本文内容源自机器翻译,可能存在语法或其它翻译错误,仅供参考。如需获取准确内容,请参阅链接中的英语原文或自行翻译。

    您好!

    在第8.2.2节中、您可以看到电荷泵只是在进入 LDO 之前对输入电压进行了通风。 根据经验、您的设定 Vout (绝对值)应低于最小 Vin。 此外、您还应考虑压降电压(可调节输出电压为50mV)。 您可以在下一页使用 webench 检查 LM27761的设计。   https://www.ti.com/product/LM27761