This thread has been locked.

If you have a related question, please click the "Ask a related question" button in the top right corner. The newly created question will be automatically linked to this question.

[参考译文] UCC21520:UCC21520 VSSA 电压

Guru**** 2532120 points
Other Parts Discussed in Thread: UCC21520

请注意,本文内容源自机器翻译,可能存在语法或其它翻译错误,仅供参考。如需获取准确内容,请参阅链接中的英语原文或自行翻译。

https://e2e.ti.com/support/power-management-group/power-management/f/power-management-forum/865891/ucc21520-ucc21520-vssa-voltage

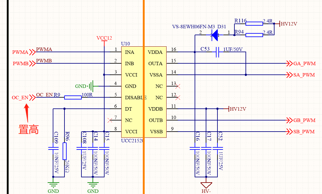
器件型号:UCC21520

大家好、

我从 客户那里得到了有关 UCC21520 VSSA 引脚电压的一些问题。 当禁用引脚(引脚5)被上拉至高电平时、在无 PWM 输入的情况下、我在引脚 VSSA 上发现10.5V。 断开 VSSA 并仍然在其上找到10.5V。

1. VSSA 基准在禁用时具有高电平、这是否正常? 如果是、它的行为为何如此(为什么不是零伏)?

2.如果在正常工作期间禁用 UCC21520、会发生什么情况?

非常感谢、

电源 请客户关注。

此致、


  • 请注意,本文内容源自机器翻译,可能存在语法或其它翻译错误,仅供参考。如需获取准确内容,请参阅链接中的英语原文或自行翻译。

    您好、杨

    感谢您的提问。 我在高功率驱动器组的应用团队工作。

    将 DIS 引脚拉至高电平会强制两个输出都处于低电平、从而使高侧和低侧 FET 关闭。 由于开关节点(半桥的)在 UCC21520禁用时处于高阻抗状态、因此由于从 VDDA 到 VSSA 的静态电流很小、它将通过自举充电路径缓慢充电、直到开关节点大约为12V–VF (dboot)。 对于任何使用自举电源的半桥电路而言、这是正常现象。

    我还建议客户删除 C16。 该电容器将100nF 电容器从开关节点添加到高压、可能会导致运行不良、甚至损坏系统。

    如果这回答了您的问题、您可以按绿色按钮吗? 如果没有、请随时提出更多问题。

    谢谢、此致、

    John

  • 请注意,本文内容源自机器翻译,可能存在语法或其它翻译错误,仅供参考。如需获取准确内容,请参阅链接中的英语原文或自行翻译。

    尊敬的 John:

    这很有帮助。 非常感谢。

    此致、