This thread has been locked.

If you have a related question, please click the "Ask a related question" button in the top right corner. The newly created question will be automatically linked to this question.

[参考译文] UCC27322:UCC27322的输入电压范围

Guru**** 2385020 points
Other Parts Discussed in Thread: UCC27322
请注意,本文内容源自机器翻译,可能存在语法或其它翻译错误,仅供参考。如需获取准确内容,请参阅链接中的英语原文或自行翻译。

https://e2e.ti.com/support/power-management-group/power-management/f/power-management-forum/810841/ucc27322-the-input-voltage-range-of-ucc27322

器件型号:UCC27322

大家好、

在 UCC27322数据表中、最大输入电压为6V 或 VDD+0.3V。 如果 VDD 设置为12V、则最大输入电压应为12.3V。 则最大输入电压为6V 或12.3V。 我对最大输入电压有点困惑。 它是6V 还是12.3V? 影响最大电压的因素。

  • 请注意,本文内容源自机器翻译,可能存在语法或其它翻译错误,仅供参考。如需获取准确内容,请参阅链接中的英语原文或自行翻译。

    您好、Lenna、  

    很长时间,很高兴听到你的声音!! 感谢您不断帮助推广我们的驾驶员、这是来自 HPD 的 Mamadou。

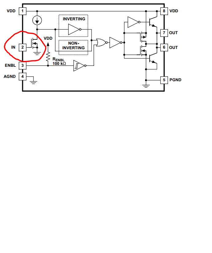
    UCC2732x 系列利用 MOS 类型的输入结构来缓冲从输入级到功率 MOSFET 栅极的 PWM 信号、如下所示。 这意味着输入级的额定电压高达 VDD 电源、不会损坏(绝对最大值为16V)、因为 IN 引脚本质上是 N 沟道 FET 的栅极。

    对于您的情况、您使用的电源电压范围高达12V、因此输入电压 Vin 为12.3V 是限制。   

    6V 绝对最大额定值适用于需要5V VDD 来驱动逻辑 FET 的情况、没有理由施加8V PWM 信号、因此应将 PWM 信号限制在<6V。

    总之、对于6V 至 VDD >16V 之间的 VDD 电源范围、允许的最大输入电压范围不应超过 VDD+0.3V。

     对于 VDD 电源范围介于 VDD<6V 之间的情况、允许的最大输入电压范围不应超过6V。

    如果您有其他问题、请告知我们。  

    如果我向您提出了问题、请单击绿色按钮告知我们。

    谢谢。

    此致、  

    -Mamadou

  • 请注意,本文内容源自机器翻译,可能存在语法或其它翻译错误,仅供参考。如需获取准确内容,请参阅链接中的英语原文或自行翻译。

    您好、Mamadou、

    非常感谢。

    此致、

    莱纳