This thread has been locked.

If you have a related question, please click the "Ask a related question" button in the top right corner. The newly created question will be automatically linked to this question.

[参考译文] TPS61027:轻负载时 LBO 引脚上的振荡

Guru**** 2503845 points
Other Parts Discussed in Thread: TPS61027

请注意,本文内容源自机器翻译,可能存在语法或其它翻译错误,仅供参考。如需获取准确内容,请参阅链接中的英语原文或自行翻译。

https://e2e.ti.com/support/power-management-group/power-management/f/power-management-forum/808470/tps61027-oscillation-on-lbo-pin-at-light-load

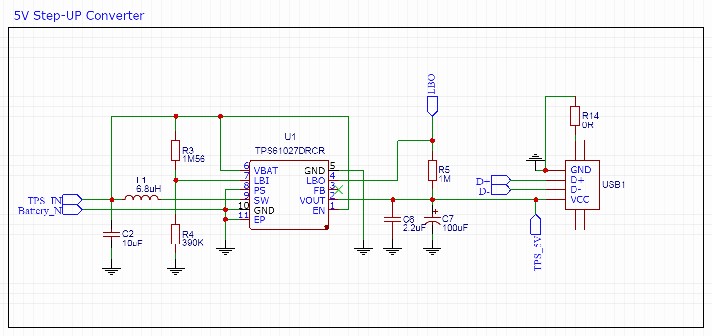
器件型号:TPS61027

我们使用 TPS61027将 USB 的电池电压升压至3V 至5V。 我们还使用 LBO 引脚来检测2.5V 下的低电池电压。

但是、当电压降低时、我们会在 VBAT 上看到大约100mV 的高纹波。 同时、LBO 引脚开始在大约3kHz 时振荡。

你有什么建议吗?

  • 请注意,本文内容源自机器翻译,可能存在语法或其它翻译错误,仅供参考。如需获取准确内容,请参阅链接中的英语原文或自行翻译。

    您好、TCT:

    我认为我们应该首先找出导致 Vin 电压纹波的原因。 在无负载的情况下会发生压降吗? 请尝试放大 Cin 并查看其是否更好。

    如果没有、请测试有关 VBAT、LBI、LBO 和 Vout 的波形。 正常运行和振荡情况。  谢谢!

  • 请注意,本文内容源自机器翻译,可能存在语法或其它翻译错误,仅供参考。如需获取准确内容,请参阅链接中的英语原文或自行翻译。

    您好、TCT:

    假设您已解决了问题、我关闭了该主题。 如果没有、只需在下面回复即可。 谢谢·~