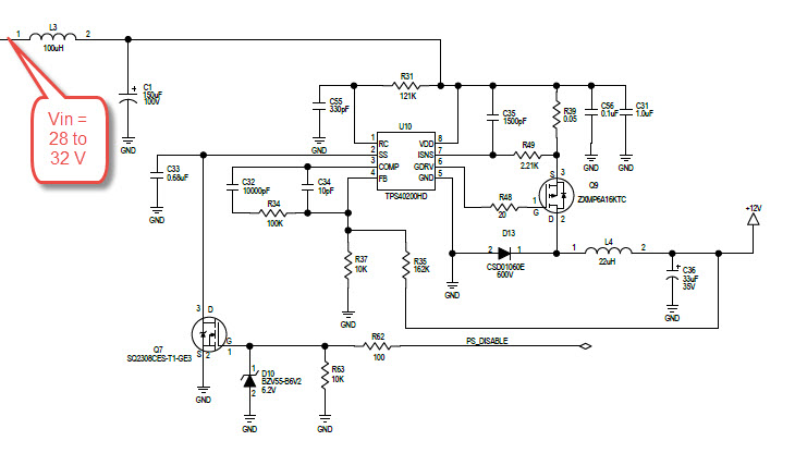
此问题与本论坛上的另一个问题有关。 很遗憾、该问题的答案是通过私人电子邮件、因此我看不到答案。 我们有一个未通过 TPS40200HT 器件的设计。 由于过流情况、此设计正在复位、但此时仅使用设计中的标称电流(设计的最大电流的1/2)。 我们注意到、在故障器件上、当输入电压从28V 变为32V 时、软启动引脚上的电压将变化~150mV (大约8.3V)。 当同一电路板上的新 TPS40200HT 替代该器件时、如果电压坚如磐石、则不会出现过流关断、软启动引脚上的电压也不会在输入变化时发生任何变化。 此外、与28V 相比、当输入电压为32V 时、由于错误的过流情况、故障电路板似乎更频繁地复位。 什么情况会导致这些器件发生故障? 根据数据表、此器件可处理高达52V 的输入。
本论坛上的原始问题由 Stephen Senn 发布、标题为"软启动引脚稳态、电压为15V、电压为8V "。 如果答覆是公开的,我的质询是没有必要的! 但是、由于两种不同的设计都出现了非常相似的问题、因此该器件似乎有问题。
