This thread has been locked.

If you have a related question, please click the "Ask a related question" button in the top right corner. The newly created question will be automatically linked to this question.

[参考译文] BQ24041:正在将!PG 连接到!EN

Guru**** 2513185 points
Other Parts Discussed in Thread: BQ24041, BQ24040, TPS22914

请注意,本文内容源自机器翻译,可能存在语法或其它翻译错误,仅供参考。如需获取准确内容,请参阅链接中的英语原文或自行翻译。

https://e2e.ti.com/support/power-management-group/power-management/f/power-management-forum/822184/bq24041-connecting-pg-to-en

器件型号:BQ24041
主题中讨论的其他器件: BQ24040TPS22914

尊敬的 TI 团队:

此处:

e2e.ti.com/.../798473

Bill 说、PG 可通过上拉电阻连接到 EN。。。 我们为什么需要上拉电阻(考虑到没有外部主机)?

如果我们实际上需要上拉、建议在低功耗方面使用哪种电阻?

  • 请注意,本文内容源自机器翻译,可能存在语法或其它翻译错误,仅供参考。如需获取准确内容,请参阅链接中的英语原文或自行翻译。

    你好

    BQ24041具有电池充电使能选项/BAT_EN 引脚9。  低电平(低于0.4V)将启用充电、高电平(1.1V 至6V)将禁用充电。    该引脚具有内部5uA (2.3uA 至9uA)电流源、无需连接即可将引脚偏置为高电平。  另请注意、引脚上的最大电压为7V。

    如果 PG 引脚(开 漏) 用于驱动/BAT_EN、则如果您的电压源将保持在7V 以下、则可以使用上拉电阻器来获得额外裕量。  10k 的上拉 电阻可以正常工作。  请注意、使用 OVP 电路保护高达28V 的输入电压、上拉至输入可能是一个问题。

    在没有上拉的情况下将 PG 直接连接到 BAT_EN 应该起作用、但源电流最小值为2.3uA、PG 引脚上的泄漏最大值为1uA、电流很小、裕度越来越小。

  • 请注意,本文内容源自机器翻译,可能存在语法或其它翻译错误,仅供参考。如需获取准确内容,请参阅链接中的英语原文或自行翻译。

    您好 Bill、

    谢谢、很抱歉因为假期而迟到了回复。

    仅无主机系统需要上拉电阻、对吧? 如果 VIN 有效、PG 将为 GND。 因此、当连接了有效的输入源时、充电将始终开启。

    如果 VIN 无效但 BAT 有效、PG 将悬空、对吧? 这就是需要 VIN 上拉的原因?  

    还有几个问题(我假期后刚刚收到了原型板):
    BQ24041似乎从 VBAT 消耗一些电流、但没有 VIN (介于9-20uA 之间)-这是预料中的吗?
    如果是、是否可以在 VOUT 添加反向阻断开关(大约120m Ω Rdson)?
    端接电压是多少? D/S 仅针对 BQ24040/24045进行说明、尽管我想它应该是4.2V (稳压电压)、但我想确认、因为我不想对电池过度充电。

  • 请注意,本文内容源自机器翻译,可能存在语法或其它翻译错误,仅供参考。如需获取准确内容,请参阅链接中的英语原文或自行翻译。

    你(们)好

    首先处理新问题:
    BQ24041似乎从 VBAT 消耗一些电流、但没有 VIN (介于9-20uA 之间)-这是预料中的吗? --- Bill J -当输入电压为0时,电流应接近1uA。
    如果是、是否可以在 VOUT 添加反向阻断开关(大约120m Ω Rdson)? -- Bill J ----一个开关可以工作,我们使用了 TPS22914
    端接电压是多少? D/S 仅针对 BQ24040/24045声明它,我想,尽管我想它应该是4.2V -- Bill J --是将是4.2V。

  • 请注意,本文内容源自机器翻译,可能存在语法或其它翻译错误,仅供参考。如需获取准确内容,请参阅链接中的英语原文或自行翻译。

    您好 Bill、

    很抱歉、但我仍然不理解...  

    我无法上拉至 VIN (即使 VIN 保证小于7V)、因为如果 VIN 缺失、上拉源缺失、并且我在!PG 和!EN 之间看不到足够的电流、因此它将浮动、因此充电器不会充电-正确?

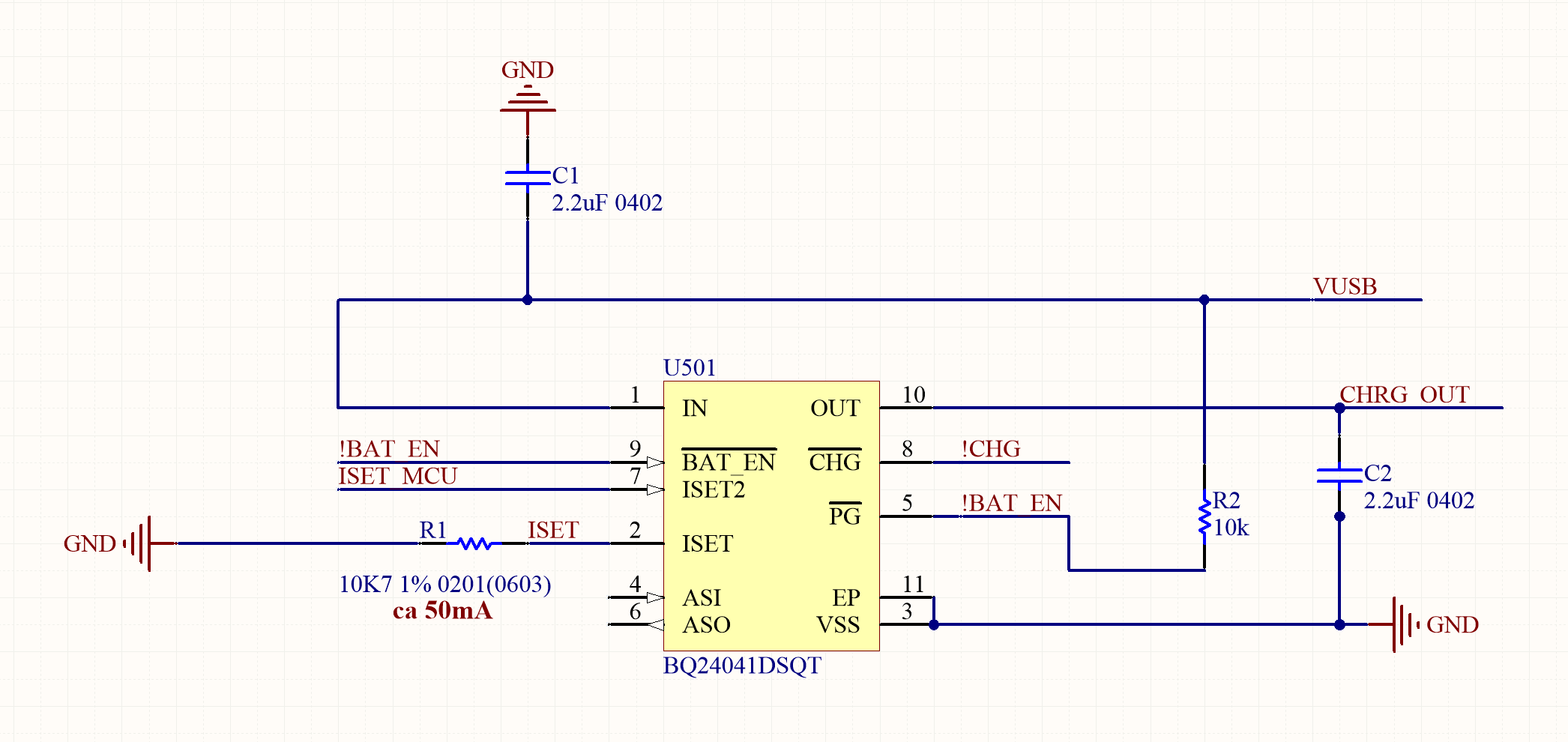
    下面是原理图:

    我们的完美解决方案是:

    -如果 VIN 正常、则默认情况下充电

    -如果 VIN 不正常、请勿充电

    -如果可以通过 MCU 输出覆盖、那将是极好的。 我们还可以将引脚配置为具有内部上拉或下拉电阻(13k)的输入(如果有用)

    编辑:
    也许更简单的替代方案:如果!EN 连接到 GND 但没有 VIN、Iq 是否仍为1uA?

  • 请注意,本文内容源自机器翻译,可能存在语法或其它翻译错误,仅供参考。如需获取准确内容,请参阅链接中的英语原文或自行翻译。

    你好

    感谢您提供原理图。

    MCU 还控制 BAT_EN 还是仅控制 ISET2?

    也许更简单的替代方案:如果!EN 连接到 GND 但没有 VIN、Iq 是否仍为1uA? --是-- PG 至 BAT EN 连接的主要特性是低 Iq?

    如果未使用上拉:

    1) 电源正常和充电已启用条件正常、无风险

    2) 由于缺少上拉电阻器、非电源正常状态存在一些风险、但由于输入电压较低、电路将无法开始充电。  在这种情况下、您可能可以、但您需要验证性能是否满足您的要求。