This thread has been locked.

If you have a related question, please click the "Ask a related question" button in the top right corner. The newly created question will be automatically linked to this question.

[参考译文] LM5069:在超过3A 的负载下无闭锁

Guru**** 2538955 points


请注意,本文内容源自机器翻译,可能存在语法或其它翻译错误,仅供参考。如需获取准确内容,请参阅链接中的英语原文或自行翻译。

https://e2e.ti.com/support/power-management-group/power-management/f/power-management-forum/826102/lm5069-no-latch-off-at-over-3a-load

器件型号:LM5069

您好、E2E、

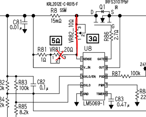
我们的客户正在使用 LM5069-1。 它们将设置为>2A 的过流限制。
但是、当过流 NIER 3A 时、LM5069-1不会闭锁、需要重试。

TI 是否能够从原理图中找到任何原因?

此致、
ACGUY

e2e.ti.com/.../5734.LM5069_2D00_1_5F00_Schem.pdf

  • 请注意,本文内容源自机器翻译,可能存在语法或其它翻译错误,仅供参考。如需获取准确内容,请参阅链接中的英语原文或自行翻译。

    您好 、ACGUY、

    为 VR81和 VR82设置了什么值?

    我建议将 VR82短路、打开 VR81并测试一次。 还共享输出电压、栅极、计时器、输入电流的 ME 测试波形。

    此致、

    Rakesh

  • 请注意,本文内容源自机器翻译,可能存在语法或其它翻译错误,仅供参考。如需获取准确内容,请参阅链接中的英语原文或自行翻译。

    您好、Rakesh、

    感谢你的答复。 我会建议您的想法。
    几天后、当我从客户那里获得一些波形时、我想将这些波形发送给您一封私人邮件。

    此致、
    ACGUY

  • 请注意,本文内容源自机器翻译,可能存在语法或其它翻译错误,仅供参考。如需获取准确内容,请参阅链接中的英语原文或自行翻译。

    确定 ACGUY。

  • 请注意,本文内容源自机器翻译,可能存在语法或其它翻译错误,仅供参考。如需获取准确内容,请参阅链接中的英语原文或自行翻译。

    您好 、ACGUY、

    您是否获得了测试波形? 如果您预计延迟会更长、请关闭此主题、并在您获得更多信息后立即重新打开。

    此致、

    Rakesh

  • 请注意,本文内容源自机器翻译,可能存在语法或其它翻译错误,仅供参考。如需获取准确内容,请参阅链接中的英语原文或自行翻译。

    您好 、ACGUY、

    我要关闭此主题。 更新时、请随时重新打开。

    此致、

    Rakesh

  • 请注意,本文内容源自机器翻译,可能存在语法或其它翻译错误,仅供参考。如需获取准确内容,请参阅链接中的英语原文或自行翻译。

    您好、Rakesh、

    感谢您的建议、但我们的政策阻止我在开放论坛上发布客户波形。
    很抱歉给您带来不便、但我是否可以通过电子邮件直接向您发送客户波形?

    此致、
    ACGUY (长奈田吉田;日本地区 FA)

  • 请注意,本文内容源自机器翻译,可能存在语法或其它翻译错误,仅供参考。如需获取准确内容,请参阅链接中的英语原文或自行翻译。

    您好 、ACGUY、

    明白。

    我已向您发送了我的电子邮件 ID 以通过 电子邮件进行讨论 请在解析后关闭此主题。

    此致、

    Rakesh

  • 请注意,本文内容源自机器翻译,可能存在语法或其它翻译错误,仅供参考。如需获取准确内容,请参阅链接中的英语原文或自行翻译。

    您好、Rakesh、

    感谢您的友谊。 我获得了客户的电路板。 我将在几天内通过电子邮件发送一些波形。

    谢谢你。
    ACGUY (吉希塔卡纳奈)