This thread has been locked.

If you have a related question, please click the "Ask a related question" button in the top right corner. The newly created question will be automatically linked to this question.

[参考译文] TL974:TLV70025D 2.5V 的基准电压在某些器件中不稳定

Guru**** 2502465 points
Other Parts Discussed in Thread: TL974, TLV700, TLV713

请注意,本文内容源自机器翻译,可能存在语法或其它翻译错误,仅供参考。如需获取准确内容,请参阅链接中的英语原文或自行翻译。

https://e2e.ti.com/support/power-management-group/power-management/f/power-management-forum/828297/tl974-reference-voltage-from-tlv70025d-2-5v-is-not-steady-in-some-units

器件型号:TL974
主题中讨论的其他器件: TLV700TLV713

尊敬的 TI 团队:

我们将 TL974用作辅助输入的信号电压电源缓冲器、并将 TLV70025用作 OPAMP 正输入端口的2.5V 基准电压、请参阅。 请参阅。 原理图。

但我们发现了一个问题:某些单元的基准电压不是2.5V、而是3.8~4.5V。

仅测试了 TLV700025、其输出电压2.5V 良好。

这种设计是否有问题? 或者您有任何建议吗?

谢谢!

Harley。

  • 请注意,本文内容源自机器翻译,可能存在语法或其它翻译错误,仅供参考。如需获取准确内容,请参阅链接中的英语原文或自行翻译。

    您好、Harley、

    我要将此主题移至电源管理论坛、以获取有关 TLV70025器件的更多信息。

    大家好、Ryan 和电源管理论坛团队、

    您能帮我们获取有关 TLV70025器件的一些信息吗? 哪些条件会导致输出电压从2.5V 变为3.8~4.5V?

    谢谢你。

    此致、
    Luis Fernando Rodríguez S.

  • 请注意,本文内容源自机器翻译,可能存在语法或其它翻译错误,仅供参考。如需获取准确内容,请参阅链接中的英语原文或自行翻译。

    您好 Harley、

    遗憾的是、Ryan 不再与我们的团队合作。

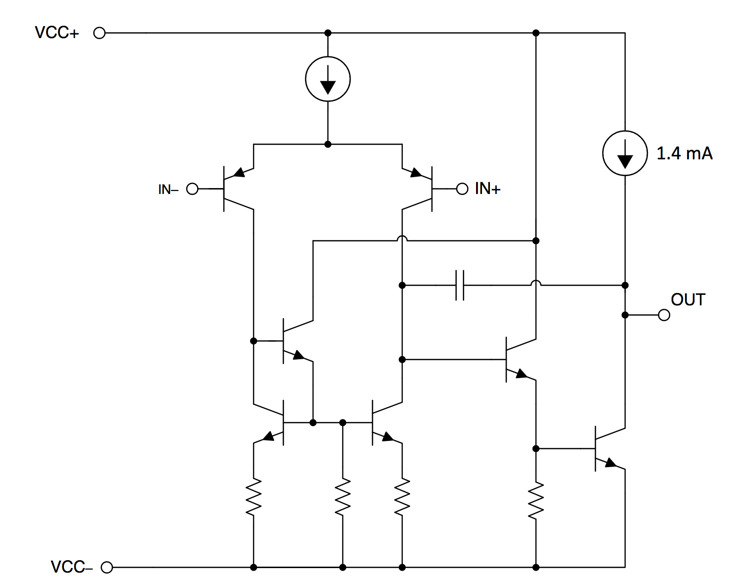
    我认为使用 TLV700作为基准的问题是 LDO 通常被设计成提供电流来调节电压。 它们通常不会灌入电流。

    TL974的方框图显示了使用 PNP 晶体管的输入级。  如上所述连接、这会拉高我们的输出、而 LDO 可以做的就是尝试完全关闭其导通 FET。 我们确实有一些具有推挽输出级(TLV713和 TLV733)的 LDO、其工作效果可能会更好、但精度可能是下一个问题。 原因是灌电流能力是为了最大程度地减少过冲。

    我对 TL974不是很熟悉、所以这是对可能发生的情况的猜测。

  • 请注意,本文内容源自机器翻译,可能存在语法或其它翻译错误,仅供参考。如需获取准确内容,请参阅链接中的英语原文或自行翻译。

    尊敬的 John ***:

    感谢您的评论! 有道理。  我们将调用一些 TLV713和 TLV733进行跟踪。

    我们在 TLV700025输出端使用10K 下拉电阻器构建了一些 PCBA、这很有帮助、但似乎不合适、我们发现至少有一个 TLV700025已损坏、输出始终~4.8V。

    TL974 PNP 晶体管有多少电流?

    如果不更改布局、我可以如何解决此问题?

    谢谢!

    Harley

  • 请注意,本文内容源自机器翻译,可能存在语法或其它翻译错误,仅供参考。如需获取准确内容,请参阅链接中的英语原文或自行翻译。

    您好 Harley、

    遗憾的是、我不太熟悉 TL974、但数据表声称输入偏置电流可能高达1000nA:

    您可能会尝试添加2.5KOhm 下拉电阻以防止节点上升、但这可能会影响电路的其余部分。 在布局更改之后、我看到的唯一一种可能适用于现有电路的方案是将 C70更改为1.25KOhm 电阻器。 并且可能会缩短或显著降低 R414和 R415的电压。 同样、该建议未理解 TL974的细微差别。

    我们的运算放大器团队的某个成员必须对此进行评论 。

    我希望这能让您朝着正确的方向前进。