This thread has been locked.

If you have a related question, please click the "Ask a related question" button in the top right corner. The newly created question will be automatically linked to this question.

[参考译文] LM3488:TINA-TI 中的 LM3488输出/输入电压

Guru**** 2387830 points
Other Parts Discussed in Thread: LM3488, CSD19538Q3A
请注意,本文内容源自机器翻译,可能存在语法或其它翻译错误,仅供参考。如需获取准确内容,请参阅链接中的英语原文或自行翻译。

https://e2e.ti.com/support/power-management-group/power-management/f/power-management-forum/849208/lm3488-lm3488-output-input-voltage-in-tina-ti

器件型号:LM3488
主题中讨论的其他器件: CSD19538Q3A

您好!

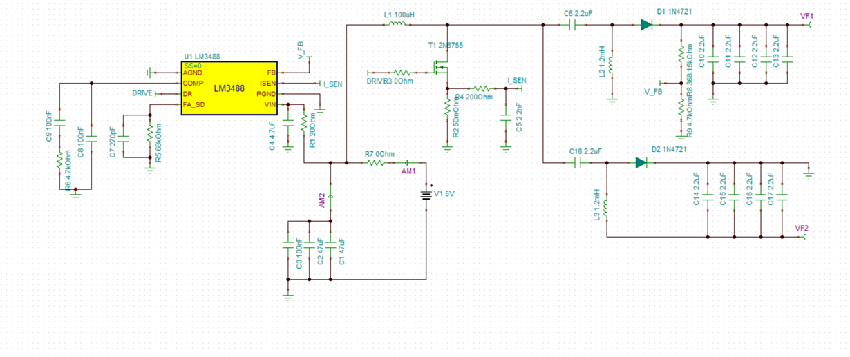
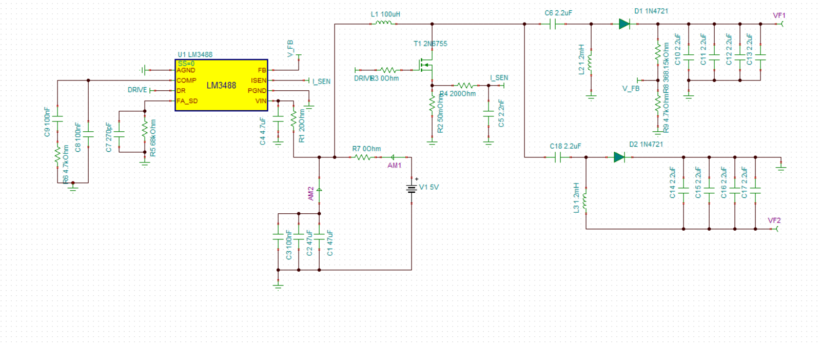
我尝试通过将反馈电阻器更改为368.315kOhm 来获得100V 的 LM3488输出电压:从图中我获得的是80V 的输出、我的原理图有什么问题? 可能是由于 MOSFET 的 VDS (max)有限、还是存在任何其他限制? 我使用 的 MOSFET 是 CSD19538Q3A。

此外,我想将输入电压从5V 降低到3V;在这种情况下,我知道我的 MOS 是不合适 的,因为它是3.6V Vgs (th),您还有其他 PN 要推荐吗? 我在您建议的 IRF7807数据表中看到过、您认为它可以用于3V 至80V 的应用吗?

谢谢、

ELISA

  • 请注意,本文内容源自机器翻译,可能存在语法或其它翻译错误,仅供参考。如需获取准确内容,请参阅链接中的英语原文或自行翻译。

    您好、Elisa、

    支持此器件的工程师将在下周回复您。

  • 请注意,本文内容源自机器翻译,可能存在语法或其它翻译错误,仅供参考。如需获取准确内容,请参阅链接中的英语原文或自行翻译。

    您好、Jasper、

    有更新吗?

    谢谢、

    ELISA

  • 请注意,本文内容源自机器翻译,可能存在语法或其它翻译错误,仅供参考。如需获取准确内容,请参阅链接中的英语原文或自行翻译。

    ELISA、

    我已直接与您联系。 我要关闭此主题。

    谢谢、

    Garrett