This thread has been locked.

If you have a related question, please click the "Ask a related question" button in the top right corner. The newly created question will be automatically linked to this question.

[参考译文] LMR23625-Q1:如何使用 PSpice 模型进行交流扫描并获取电路波特图

Guru**** 2528780 points


请注意,本文内容源自机器翻译,可能存在语法或其它翻译错误,仅供参考。如需获取准确内容,请参阅链接中的英语原文或自行翻译。

https://e2e.ti.com/support/power-management-group/power-management/f/power-management-forum/847076/lmr23625-q1-how-to-do-ac-sweep-and-get-the-bode-plot-of-the-circuit-with-pspice-model

器件型号:LMR23625-Q1

尊敬的 TI 支持团队:

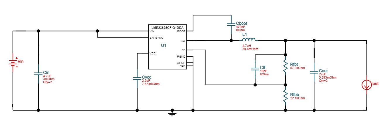
     我想在 PSpice 软件中使用 pspice 模型进行仿真吗?  如何根据 LMR23625C_TRANS.DSN 更改原理图、以便我可以进行交流扫描并获取波特图?

   您能给我一些建议 吗?或者 是否有任何文档可以帮助我完成仿真? 我是 pspice 的新学员。  

     谢谢!

  • 请注意,本文内容源自机器翻译,可能存在语法或其它翻译错误,仅供参考。如需获取准确内容,请参阅链接中的英语原文或自行翻译。

    您好,

    是的、您更改了原理图。  有关设置、请参阅以下内容:

    www.ti.com/.../snva364a.pdf

    Gavin

  • 请注意,本文内容源自机器翻译,可能存在语法或其它翻译错误,仅供参考。如需获取准确内容,请参阅链接中的英语原文或自行翻译。

    本文档介绍了如何根据演示板测量环路传输。

    但 我想在 PSpice 软件中进行交流分析并获取基于 pspice 模型的波特图。

  • 请注意,本文内容源自机器翻译,可能存在语法或其它翻译错误,仅供参考。如需获取准确内容,请参阅链接中的英语原文或自行翻译。

    您好!

     

    很抱歉、我们没有现成的 PSpice 原理图。  我想您可以在 PSpice 官方网站上搜索指南。

    Gavin

  • 请注意,本文内容源自机器翻译,可能存在语法或其它翻译错误,仅供参考。如需获取准确内容,请参阅链接中的英语原文或自行翻译。

    您好:

       我发现我可以根据 webench 获得波特图。 但我发现频率是恒定的、无法 更改。 如何将直流/直流转换为我的设计的频率。

  • 请注意,本文内容源自机器翻译,可能存在语法或其它翻译错误,仅供参考。如需获取准确内容,请参阅链接中的英语原文或自行翻译。

    您好:

         LMR23625-Q1 的固定频率为2.1MHz。   频率是恒定的、无法 更改。

  • 请注意,本文内容源自机器翻译,可能存在语法或其它翻译错误,仅供参考。如需获取准确内容,请参阅链接中的英语原文或自行翻译。

    但我使用了 LMR23625CF-Q1、通过连接到外部时钟来更改频率。  

    这可能是 新版本 webench 的一个错误、只有组件的参数可以更改、但我无法更改电路的结构。  

  • 请注意,本文内容源自机器翻译,可能存在语法或其它翻译错误,仅供参考。如需获取准确内容,请参阅链接中的英语原文或自行翻译。

    您好,

      让我们关闭这个。   您 的问题 是 Webench 的另一个主题。   请创建另一个新海报。

    Gavin