请注意,本文内容源自机器翻译,可能存在语法或其它翻译错误,仅供参考。如需获取准确内容,请参阅链接中的英语原文或自行翻译。
器件型号:UC3843 您好,
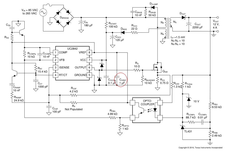
我按照 UC3843手册推荐的电路制作了一个双输出反激式电源模型。
电路原理图与手动推荐电路类似。 如下所示:
在实际电路中、Cvref 选择了0.1uF。 当电源在空载条件下启动时、输出电压过冲。 波形如下:
通道1黄色是输入电压、通道2 绿色是输出电压、通道3 蓝色是输入电流、 通道4紫色是 REF 引脚电压。 上图部分放大、如下所示:
可以看出、Iin 和 Vref 在电源空载输出过冲期间振荡。
我移除了 CREF、电源空载输出正常、如下所示:
部分放大视图如下:
此时、REF 引脚不会振荡、Iin 没有尖峰、输出电压不会过冲。
我很困惑、为什么在 REF 引脚的0.1uF 电容器被移除后电源正常、而使用0.1uF 电容器、电源将具有过冲。 原因是什么?




