This thread has been locked.

If you have a related question, please click the "Ask a related question" button in the top right corner. The newly created question will be automatically linked to this question.

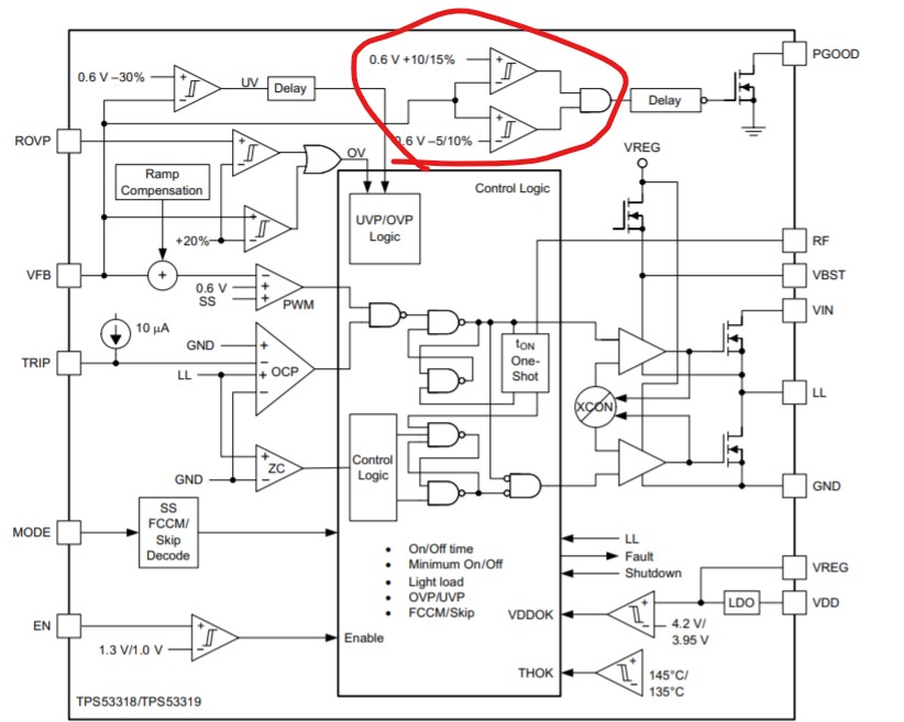
[参考译文] TPS53319:PGOOD 应该只与 FB (Vout)连接、但是测试结果、当 EN 为低电平时、PGOOD 将下降。

Guru**** 2519840 points


请注意,本文内容源自机器翻译,可能存在语法或其它翻译错误,仅供参考。如需获取准确内容,请参阅链接中的英语原文或自行翻译。

https://e2e.ti.com/support/power-management-group/power-management/f/power-management-forum/845490/tps53319-pgood-should-only-have-connection-with-fb-vout-but-the-test-result-the-pgood-will-drop-when-en-is-low

器件型号:TPS53319

大家好、

从 内部 方框图中可以看出、PGOOD 只应 与 FB (Vout)连接、但 测试 结果是、当 EN 为低电平时、PGOOD 将下降。 请帮您检查 原因?谢谢。

  • 请注意,本文内容源自机器翻译,可能存在语法或其它翻译错误,仅供参考。如需获取准确内容,请参阅链接中的英语原文或自行翻译。

    您好!

    您的结果似乎与第24页中的数据表数据匹配。 因此、这应该是正确的。 建议

    1、检查在 PGOOD 发生变化时输出电压是否已降至~10%。

    2、正如我知道的、某些器件 PGOOD 功能与 Vout 和 EN 信号不完全相关、因此、如果它不是由项目1引起的、这应该是原因。

    裕昌

  • 请注意,本文内容源自机器翻译,可能存在语法或其它翻译错误,仅供参考。如需获取准确内容,请参阅链接中的英语原文或自行翻译。

    您好、Yuchang、

    您可以从我的帖子中找到该信息。

    1.不是10%。

    2.本设备是否 与 EN 连接,请从数据报(非 连接)中查看我的帖子。

    谢谢。

  • 请注意,本文内容源自机器翻译,可能存在语法或其它翻译错误,仅供参考。如需获取准确内容,请参阅链接中的英语原文或自行翻译。

    您好、Frank、

     尽管方框图未显示连接到 PGOOD 逻辑的 EN 信号、但我认为这是隐含的。

    如果 EN 为低电平、PGOOD 通常为低电平。 我认为这是一件非常普通的事情。 如果您看到其他器件、请告诉我。

    此致、

    Gerold