This thread has been locked.

If you have a related question, please click the "Ask a related question" button in the top right corner. The newly created question will be automatically linked to this question.

[参考译文] LM5060:在高输入电压下、输入 FET 在开通时受到损坏

Guru**** 2782445 points
请注意,本文内容源自机器翻译,可能存在语法或其它翻译错误,仅供参考。如需获取准确内容,请参阅链接中的英语原文或自行翻译。

https://e2e.ti.com/support/power-management-group/power-management/f/power-management-forum/823082/lm5060-input-fet-got-damage-on-turn-on-at-high-input-voltage

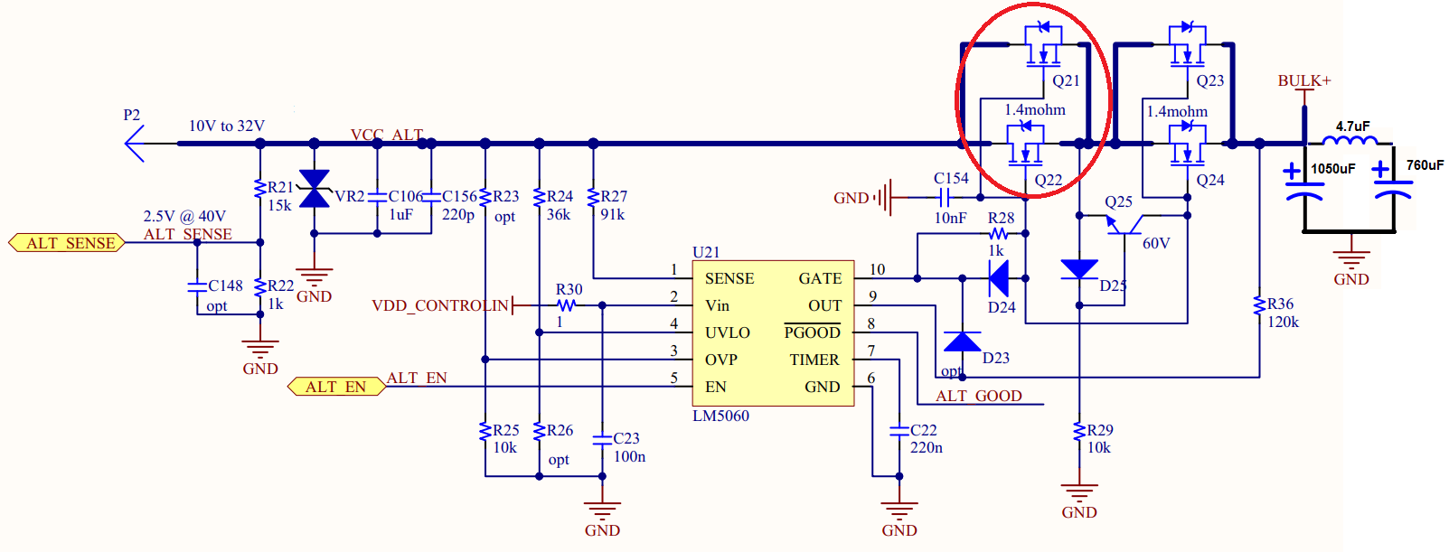
器件型号:LM5060

我们使用3构建200套。 我们在靠近输入端子的位置遇到了15个输入 FET (Q21和 Q22)损坏。

绿色曲线-输入电流

黄色曲线- Vgate

粉色曲线- Vsource

在28V 输入下接通。 电容器负载。

  • 请注意,本文内容源自机器翻译,可能存在语法或其它翻译错误,仅供参考。如需获取准确内容,请参阅链接中的英语原文或自行翻译。

    尊敬的 Paul:

    感谢原理图上的输入和测试波形。

    浪涌电流非常大。 您是否已将 C154值(增加到47nF 或100nF)并验证浪涌电流。 ? 您能否分享 FET 器件型号?

    此致、

    Rakesh

  • 请注意,本文内容源自机器翻译,可能存在语法或其它翻译错误,仅供参考。如需获取准确内容,请参阅链接中的英语原文或自行翻译。

    您好、Rakesh、

    是的、浪涌在~10ms 后突然变得过大、FET 在 Vgate 上升(~18V)的中间受损。 在 Vgate 上升开始时、输入电流略低于5A。

    对于发生故障的器件、我们将 C154增加到22nF。 22nF 是否仍然不够? 我们使用的是 BSC014N06。

  • 请注意,本文内容源自机器翻译,可能存在语法或其它翻译错误,仅供参考。如需获取准确内容,请参阅链接中的英语原文或自行翻译。

    尊敬的 Paul:

    22nF 时看起来不错。 只需在您的所有输入电压范围内进行验证、然后继续。

    此致、

    Rakesh