This thread has been locked.

If you have a related question, please click the "Ask a related question" button in the top right corner. The newly created question will be automatically linked to this question.

[参考译文] TPS92515HV:PWM 频率和 UVLO (第2部分)

Guru**** 2516990 points
Other Parts Discussed in Thread: TPS92515

请注意,本文内容源自机器翻译,可能存在语法或其它翻译错误,仅供参考。如需获取准确内容,请参阅链接中的英语原文或自行翻译。

https://e2e.ti.com/support/power-management-group/power-management/f/power-management-forum/819592/tps92515hv-pwm-frequency-and-uvlo-part2

器件型号:TPS92515HV
主题中讨论的其他器件:TPS92515

您好!

我们仍对建议的解决方案有一些问题。 为了避免 任何误解、您可以向我指出替换图25 (www.ti.com/.../tps92515.pdf)中电路的建议引导电路。

是否有机会获得一个被消耗的电路?

谢谢、此致、
Daniele

  • 请注意,本文内容源自机器翻译,可能存在语法或其它翻译错误,仅供参考。如需获取准确内容,请参阅链接中的英语原文或自行翻译。

  • 请注意,本文内容源自机器翻译,可能存在语法或其它翻译错误,仅供参考。如需获取准确内容,请参阅链接中的英语原文或自行翻译。

    Daniele、您好!

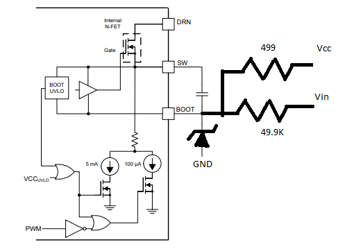
    这就是我要尝试的。  这可能需要对您的应用进行调整、因为49.9K 正在为引导提供电流。  这是有关您的设计的上一篇文章。  这只是在 TPS92515未切换且无法如上一帖子所述将开关节点拉至 GND 时尝试提供一些电流以引导。  4.7V 齐纳二极管需要具有低泄漏电流/小芯片、因为电流很小。

    此致、

  • 请注意,本文内容源自机器翻译,可能存在语法或其它翻译错误,仅供参考。如需获取准确内容,请参阅链接中的英语原文或自行翻译。

    Daniele、您好!

    我没有听到您的反馈,我认为您能够解决您的问题。
    如果不是、只需在下面发布回复(如果该线程由于超时而锁定、则创建新线程)

    此致、