This thread has been locked.

If you have a related question, please click the "Ask a related question" button in the top right corner. The newly created question will be automatically linked to this question.

[参考译文] TPS568215:OCP

Guru**** 2502205 points
Other Parts Discussed in Thread: TPS568215

请注意,本文内容源自机器翻译,可能存在语法或其它翻译错误,仅供参考。如需获取准确内容,请参阅链接中的英语原文或自行翻译。

https://e2e.ti.com/support/power-management-group/power-management/f/power-management-forum/817158/tps568215-ocp

器件型号:TPS568215

您好!

我在项目中使用了 TPS568215、并测试了 OCP。 我短接了输出和 GND、芯片没有输出、 然后中断了输出和 GND、 仍然没有输出、接着重新启动输入、芯片输出良好。  

   过流情况消失后、输出电压为什么不能恢复到稳压值?

  • 请注意,本文内容源自机器翻译,可能存在语法或其它翻译错误,仅供参考。如需获取准确内容,请参阅链接中的英语原文或自行翻译。

    您好 Darren、

    您能否在此处发布原理图?

    TPS568215应在 OCP 和 UVP 状态下进入断续模式。 请确认 VIN、Enable、VREG5在无法恢复时处于正常状态。 此外、请检查 SS 连接、并在 UVP 期间使用示波器探测 SS 引脚。 当它尝试开启断续模式时、它应该被充电。

    谢谢!

    此致、

    Hao

  • 请注意,本文内容源自机器翻译,可能存在语法或其它翻译错误,仅供参考。如需获取准确内容,请参阅链接中的英语原文或自行翻译。

    您好 Hao,

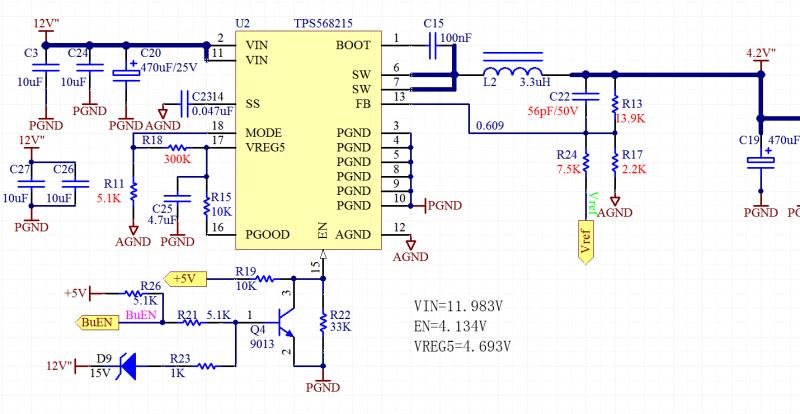
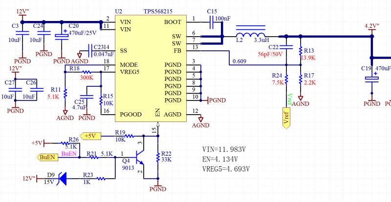
    连接原理图。

  • 请注意,本文内容源自机器翻译,可能存在语法或其它翻译错误,仅供参考。如需获取准确内容,请参阅链接中的英语原文或自行翻译。

    您好 Darren、

    请移除 R24、然后检查以下项目(保持存在短路条件)

    1. VIN=12V;

    2. VREG5=4.7V;

    3.EN>1.2V;

    则 SW 节点上应出现断续行为。

    如果以上检查点都正确、并且 SW 节点上没有任何内容。 请告诉我们。 谢谢!

    此致、

    Hao