This thread has been locked.

If you have a related question, please click the "Ask a related question" button in the top right corner. The newly created question will be automatically linked to this question.

[参考译文] LMG5200:VIN 在任何时候都设置为接地

Guru**** 2390755 points
Other Parts Discussed in Thread: LMG5200

请注意,本文内容源自机器翻译,可能存在语法或其它翻译错误,仅供参考。如需获取准确内容,请参阅链接中的英语原文或自行翻译。

https://e2e.ti.com/support/power-management-group/power-management/f/power-management-forum/1176995/lmg5200-vin-is-set-to-ground-whenever

器件型号:LMG5200

我使用的是7V VIN、似乎开关频率会影响 VIN。 即使在200Hz 的低频率下、VIN 也会受到开关的影响。 每当 HI 变为高电平且 LI 变为低电平时、我会看到7V 周期性下降。

  • 请注意,本文内容源自机器翻译,可能存在语法或其它翻译错误,仅供参考。如需获取准确内容,请参阅链接中的英语原文或自行翻译。

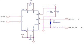
    以上是原理图、PCB 布局遵循应用手册中的建议

  • 请注意,本文内容源自机器翻译,可能存在语法或其它翻译错误,仅供参考。如需获取准确内容,请参阅链接中的英语原文或自行翻译。

    您好!

    我想了解有关您的系统和测量方法的更多信息。 您能否告诉我您使用的拓扑、功率级别以及整个系统的原理图?

    此外、您能否描述您如何获得共享的测量结果? 您的图片是示波器还是绘图的屏幕截图?

    此致、

    扎赫

  • 请注意,本文内容源自机器翻译,可能存在语法或其它翻译错误,仅供参考。如需获取准确内容,请参阅链接中的英语原文或自行翻译。

    我正在使用示波器测量 VIN 和 SW,我发布的图像是 我在示波器上看到的图像。  VIN  是在芯片本身上测量的、并张贴了原理图连接。 SW (信号:EXT_RCV)仅连接到连接器、直接从连接器测量信号。 下面是将 ATX 电源12V 连接到 低压降线性稳压器以获得连接到 LMG5200的7V 的原理图。 对于 HI 和 LI、它由具有200Hz LVTTL 信号的 CPLD 生成。 我尝试将 HI 和 LI 增加到10kHz、信号开始失真。

    请注意、如果我在没有开关的情况下将 CPLD 设置为输出 HI 为"1"、将 LI 设置为"0"、则 SW 处于7V 且无骤降

  • 请注意,本文内容源自机器翻译,可能存在语法或其它翻译错误,仅供参考。如需获取准确内容,请参阅链接中的英语原文或自行翻译。

    您好!

    感谢您提供更多详细信息、但有些事情对我来说仍然不清楚。 首先、我看到您使用 LDO 来提供 VIN 信号、但我不理解原因。 总体电路拓扑、额定功率和应用是什么。 其次、VIN 信号连接到高侧 FET 的漏极、这意味着如果您测量相对于 SW 的 VIN 信号、则在高侧导通时电压将下降。 因此、这可能运行正常、但很难说没有更多信息。

    此致、

    扎赫  

  • 请注意,本文内容源自机器翻译,可能存在语法或其它翻译错误,仅供参考。如需获取准确内容,请参阅链接中的英语原文或自行翻译。

    该应用需要生成10MHz、7V 脉冲。 该主板配备 ATX 电源、ATX 没有7V 电压、因此使用 LDO 将12V 降压到7V、以便 LMG5200生成10MHz、7V 脉冲。 提供了连接 LMG5200的原理图、如前所述、HI 和 LI 连接到 CPLD、后者会生成 LVTTL。 SW 连接到示波器探针测量信号的连接器。 额定功率为0.5W。

  • 请注意,本文内容源自机器翻译,可能存在语法或其它翻译错误,仅供参考。如需获取准确内容,请参阅链接中的英语原文或自行翻译。

    您好!

    这种情况的一个常见问题是死区时间控制。 如果死区时间设置不正确、则会发生短路击穿事件、并导致 VIN 电压周期性下降。 您如何设置输入信号? 我看到您使用的是 CPLD、您使用了哪些设置、并且您能够提供两个输入信号的图片?

    此致、

    扎赫

  • 请注意,本文内容源自机器翻译,可能存在语法或其它翻译错误,仅供参考。如需获取准确内容,请参阅链接中的英语原文或自行翻译。

    我将使用10MHz 时钟生成输入信号。 最初、我以为是时钟速度影响 VIN 的下降。 因此、我将其降低至200Hz。 即使在200Hz 的低速下、VIN 也仍然会下降。 下图显示了10MHz 时钟周期的延迟、以避免两个信号同时处于高电平。

    故障排除后、我发现 DIP 的原因是我在 SW 输入中添加了1uF 电容器。 我在 SW 处添加1uF 电容器的原因是当我以10MHz 输入信号时、会出现大量振铃和过冲。 移除1uF 后、VIN 没有下降、但过冲过大。 是否有办法减少10MHz 时的过冲和振铃?

  • 请注意,本文内容源自机器翻译,可能存在语法或其它翻译错误,仅供参考。如需获取准确内容,请参阅链接中的英语原文或自行翻译。

    SW 最常见的噪声源、尤其是在快速开关时、是 PCB 布局上具有高功率环路电感。 LMG5200数据表的第11节介绍了 PCB 布局避免振铃和过度功率损耗的最佳方法。 您是否能够为此应用共享 PCB 布局?

    此致、

    扎赫

  • 请注意,本文内容源自机器翻译,可能存在语法或其它翻译错误,仅供参考。如需获取准确内容,请参阅链接中的英语原文或自行翻译。

    下面是 PCB 布局

  • 请注意,本文内容源自机器翻译,可能存在语法或其它翻译错误,仅供参考。如需获取准确内容,请参阅链接中的英语原文或自行翻译。

    您好!

    对于这些应用、我们建议限制过多的 SW 振铃:

    1.确保测量技术是指尖和桶形

    2.检查 PCB 布局错误或大电感环路

    3.降低开关频率

    我假设您使用的是正确的测量技术、如果您对 Tip & Barrel 方法有任何疑问、请告诉我。 您的布局似乎也没有问题。 在10MHz 时、PCB 上必然会出现一些寄生效应、从而导致正常和预期的振铃。 如果您能够提供波形屏幕截图、我可以看到振铃是否超出预期、但在这种高频率下、将会出现大量振铃。 我可以准确给出的唯一建议是尝试降低频率

    此致、

    扎赫