This thread has been locked.

If you have a related question, please click the "Ask a related question" button in the top right corner. The newly created question will be automatically linked to this question.

[参考译文] TPS84250:不再输出电压

Guru**** 2505965 points
Other Parts Discussed in Thread: TPS84250

请注意,本文内容源自机器翻译,可能存在语法或其它翻译错误,仅供参考。如需获取准确内容,请参阅链接中的英语原文或自行翻译。

https://e2e.ti.com/support/power-management-group/power-management/f/power-management-forum/755214/tps84250-voltage-is-no-longer-output

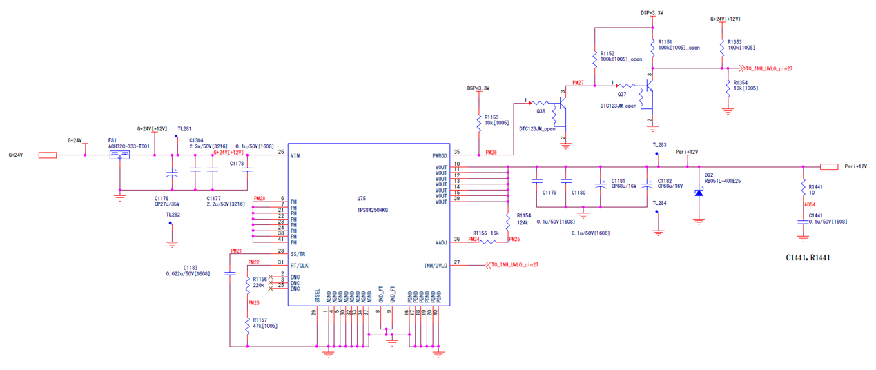
器件型号:TPS84250

您好、E2E、

我们的客户将 TPS84250用于医疗设备。
几个器件在出厂后的几个月内停止运行。
TPS84250未输出。 我们的 QE 团队尝试了 Analisys、但原因未知。
X 射线检查无法发现任何异常。
曲线跟踪器没有问题。
器件中未发生焊接泄漏。
导线未断开。

问题;
TI 是否知道类似的情况?

此致、
ACGUY

  • 请注意,本文内容源自机器翻译,可能存在语法或其它翻译错误,仅供参考。如需获取准确内容,请参阅链接中的英语原文或自行翻译。
    重新开机自检
  • 请注意,本文内容源自机器翻译,可能存在语法或其它翻译错误,仅供参考。如需获取准确内容,请参阅链接中的英语原文或自行翻译。

    您好、ACGUY、  

    您能否分享原理图和布局、以便我们进行初步审查并提供一些反馈。  

    谢谢、  

    Denislav

  • 请注意,本文内容源自机器翻译,可能存在语法或其它翻译错误,仅供参考。如需获取准确内容,请参阅链接中的英语原文或自行翻译。
    您好、ACGUY、

    我们能否获取有关此内容的更新信息? 我想回顾一下您的原理图和布局。
    此致、
    Jimmy
  • 请注意,本文内容源自机器翻译,可能存在语法或其它翻译错误,仅供参考。如需获取准确内容,请参阅链接中的英语原文或自行翻译。

     您好!

    我得到了原理图、无法获得布局。

    此致、

    ACGUY

  • 请注意,本文内容源自机器翻译,可能存在语法或其它翻译错误,仅供参考。如需获取准确内容,请参阅链接中的英语原文或自行翻译。

    您好、ACGUY、

    附件是一个包含我对电路的反馈的 pdf。 我按照数据表规格提出了一些建议。 如果您可以获得 PCB 布局、这也将帮助我更好地了解该问题。 我看到输入端有一个滤波器、用于降低 VIN 线路上的噪声。 如果可能、您可以在上电序列期间提供 VIN SW 和 PWRGD 的波形吗?

    e2e.ti.com/.../Macnica_5F00_TPS84250_5F00_SchematicReview.pdf

    此致、

    Jimmy  

  • 请注意,本文内容源自机器翻译,可能存在语法或其它翻译错误,仅供参考。如需获取准确内容,请参阅链接中的英语原文或自行翻译。
    您好、ACGUY、

    您是否有机会查看我的原理图审阅?

    此致、
    Jimmy