主题中讨论的其他器件: UCC2897A
尊敬的所有人:
我在几篇文章中介绍了用于宽占空比应用的硬开关拓扑。
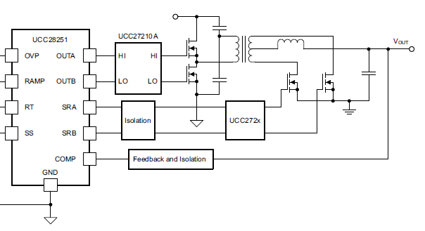
我选择了使用 UCC28251的半桥。
输出电压范围为0至40V (可调节)。
输入电压为400V (形式 为 UCC28019A PFC 级)。
最大电流为10A,负载为 电阻(可变电阻400W)。
请参阅以下原理图(表单数据表):
在"反馈和隔离"块中有一个普通的晶体管输出光耦合器。
我有两个问题:
1) 1)光耦合器能否支持全范围/宽范围输出电压? 换句话说、这样一个0至40V 的输出电压范围是否存在线性问题?
2) 2)我是否应该担心电压模式控制中半桥拓扑的磁通走漏?
此致、
RAS
