This thread has been locked.

If you have a related question, please click the "Ask a related question" button in the top right corner. The newly created question will be automatically linked to this question.

[参考译文] TPS40170:TPS40170示例在24V 电压下不工作

Guru**** 2577155 points
Other Parts Discussed in Thread: CSD19531Q5A

请注意,本文内容源自机器翻译,可能存在语法或其它翻译错误,仅供参考。如需获取准确内容,请参阅链接中的英语原文或自行翻译。

https://e2e.ti.com/support/power-management-group/power-management/f/power-management-forum/565455/tps40170-tps40170-example-not-working-at-24v

器件型号:TPS40170
主题中讨论的其他器件:CSD19531Q5A

您好!

因此我使用 Webench 做了一个原理图、问题是当我添加24V 输入时、输出大约为3V、如果我将输入电压降低到15V、则输出变为5V。

为了确保我修改了我的电路以匹配数据表中的示例、但我有完全相同的问题。

有什么想法、问题可能是什么?

  • 请注意,本文内容源自机器翻译,可能存在语法或其它翻译错误,仅供参考。如需获取准确内容,请参阅链接中的英语原文或自行翻译。
    您能否发布您的原理图? 您使用的是哪种类型的 PCB?
  • 请注意,本文内容源自机器翻译,可能存在语法或其它翻译错误,仅供参考。如需获取准确内容,请参阅链接中的英语原文或自行翻译。

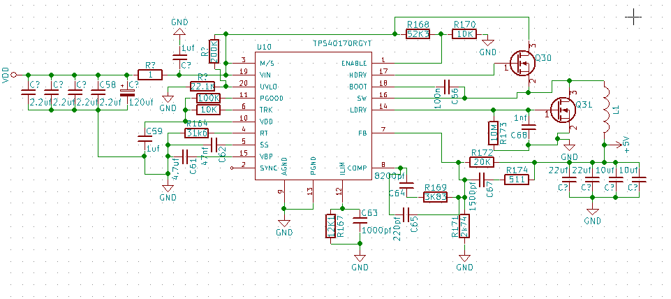
    其概念验证 FR4 2层电路板 Q31 (CSD19531Q5A)是与示例原理图唯一不同的地方

    )

  • 请注意,本文内容源自机器翻译,可能存在语法或其它翻译错误,仅供参考。如需获取准确内容,请参阅链接中的英语原文或自行翻译。

    尊敬的 Ruben:

     您能否在输入电压为24V 时提供以下波形?

    VIN、Vout、SW、COMP

    谢谢