This thread has been locked.

If you have a related question, please click the "Ask a related question" button in the top right corner. The newly created question will be automatically linked to this question.

[参考译文] BQ51050B:发送器未识别

Guru**** 2578945 points
Other Parts Discussed in Thread: TIDA-00318

请注意,本文内容源自机器翻译,可能存在语法或其它翻译错误,仅供参考。如需获取准确内容,请参阅链接中的英语原文或自行翻译。

https://e2e.ti.com/support/power-management-group/power-management/f/power-management-forum/565451/bq51050b-transmitter-not-recognizing

器件型号:BQ51050B
主题中讨论的其他器件:TIDA-00318

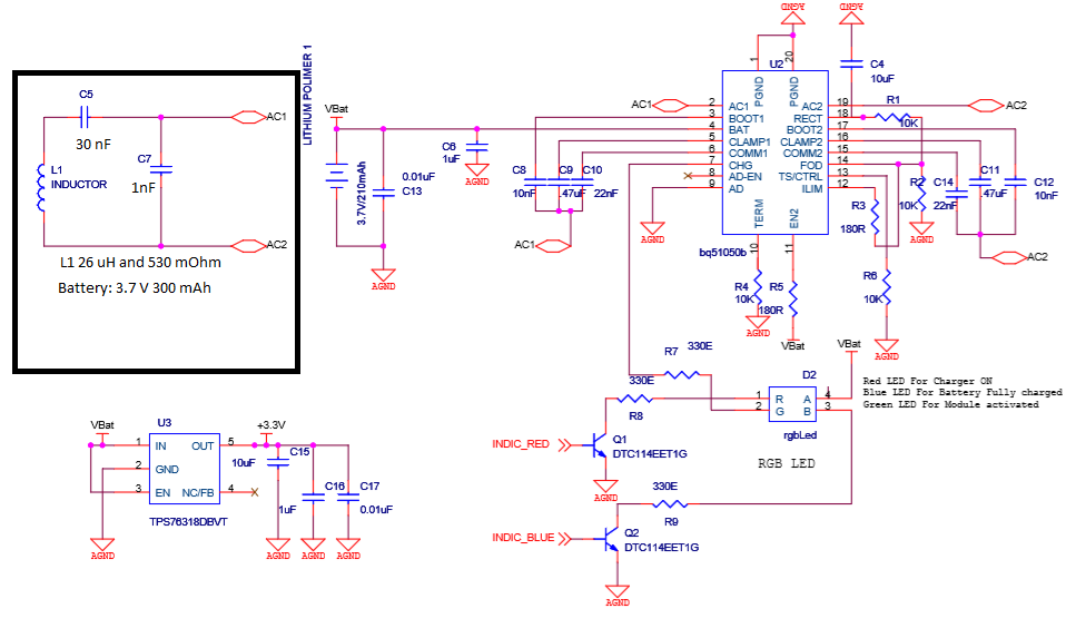
我正在使用 Samsung 无线充电器(型号:EP:PG9201)发送器来完成我的项目、 在接收器端、RX 线圈的电感为26uH、直流电阻为520m Ω。将接收器组件放置在发送器顶部时、线圈会拾取电压并发出 ping 命令、但似乎发送器未检测到器件。

根据 BQ51050手册第29页的计算结果、C1和 C2被确定为30nF 和1nF、当接收器配置被放置在 Qi Samsung 无线充电器上时、似乎无法按预期工作、因此开始分析电路 我尝试将 C10和 C14、COMM1和 COMM2 电容更改为47nF 、但 未获得任何结果

在连接了 C7电容器上的示波器后、我在示波器中得到了这一点、 并且 CD (C7电容器)上的双谐振电路的频率为37kHz、其中假设为1MHz、在示波 器中!

在上图中,我假设长脉冲是发送器发出的 ping,但 短脉冲是来自 BQ 的响应数据包吗?

这似乎还在继续、但充电不会开始。

这是波形的更近的视图。 峰值电压为1.8V。

下一个图像是在未连接电池的系统中  

我想知道这种波形是什么、我是否有任何方法可以分析 BQ15050B 的情况、或者 我的设计中是否存在任何缺点、 如果可能、请向我发送一份有关发送器和接收器之间通信波形的参考资料。  

  • 请注意,本文内容源自机器翻译,可能存在语法或其它翻译错误,仅供参考。如需获取准确内容,请参阅链接中的英语原文或自行翻译。
    你好
    在第一张照片中、我们看到一个数字 Ping、它应该为 RX 供电并允许其响应、但我看不到信号上的任何调制。
    请参阅论坛"无线电源常见问题解答--TX 故障排除指南"的"常见问题解答"部分观看幻灯片6。 它将显示一个典型的启动序列。

    您的 RX 线圈大小是多少?
    如果线圈直径小于20mm、则可能会与 TX 发生通信问题。 另请参阅 TIDA-00318以了解详情。
  • 请注意,本文内容源自机器翻译,可能存在语法或其它翻译错误,仅供参考。如需获取准确内容,请参阅链接中的英语原文或自行翻译。
    Bill、

    我的 RX 线圈直径为19 mm
  • 请注意,本文内容源自机器翻译,可能存在语法或其它翻译错误,仅供参考。如需获取准确内容,请参阅链接中的英语原文或自行翻译。

    您好 Bill、

    感谢您的回复、我查看了故障排除幻灯片、将 V-Rect 连接到 DSO 后、我收到了故障排除手册幻灯片9中显示的信号。 这是否意味 着接收器无法识别我的发送器数据传输!

    我在 《故障排除手册》幻灯片4中每500ms 读一次该方法来测试 IC 的数字 PWM 输出、但我不了解如何为 IC 加电、以便在没有 RX 的情况下从通信线路检查该脉冲。 请向我介绍此测试方案或测试 IC 的任何其他方法、以了解其可维护性。