This thread has been locked.

If you have a related question, please click the "Ask a related question" button in the top right corner. The newly created question will be automatically linked to this question.

[参考译文] LM3478:上电时 PWM 频率降至700Hz

Guru**** 2609895 points
Other Parts Discussed in Thread: LM3478

请注意,本文内容源自机器翻译,可能存在语法或其它翻译错误,仅供参考。如需获取准确内容,请参阅链接中的英语原文或自行翻译。

https://e2e.ti.com/support/power-management-group/power-management/f/power-management-forum/643061/lm3478-pwm-frequency-reduce-to-700hz-when-power-on

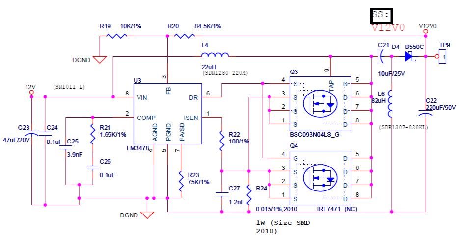
器件型号:LM3478

您好、先生、

当 LM3478上电时、PWM 频率降至700Hz 左右、我怀疑 OVP 导致的触发是数据表第12页中的描述、对吗?

但根据数据表、如果 Vin 不再超过7.2V 阈值、则不应发生这种情况。 在我的案例中、Vin (波形 V12)在启动后保持在12V。

请就此提供帮助、谢谢。

  • 请注意,本文内容源自机器翻译,可能存在语法或其它翻译错误,仅供参考。如需获取准确内容,请参阅链接中的英语原文或自行翻译。

    测试回复

  • 请注意,本文内容源自机器翻译,可能存在语法或其它翻译错误,仅供参考。如需获取准确内容,请参阅链接中的英语原文或自行翻译。
    V12VO 是输出电压吗? 如果看起来不像您点击 OVP、但更像运行中的环路、在脉冲跳跃中停止开关以调节输出。 增加一些负载将脱离这种情况、电路可以恢复正常开关。

    您在第12页提到的数据表部分告诉了 Vin 交叉7.2V 可能导致的"错误" OVP。 由于 Vin=12V、因此不会发生错误的 OVP、但实际的 OVP 可能会停止开关。 但您显示的波形与它不符。

    谢谢