This thread has been locked.

If you have a related question, please click the "Ask a related question" button in the top right corner. The newly created question will be automatically linked to this question.

[参考译文] LM25141-Q1:同步降压"#39;s 电压在它加载时下降#39;s

Guru**** 2614135 points


请注意,本文内容源自机器翻译,可能存在语法或其它翻译错误,仅供参考。如需获取准确内容,请参阅链接中的英语原文或自行翻译。

https://e2e.ti.com/support/power-management-group/power-management/f/power-management-forum/659639/lm25141-q1-synchronous-buck-s-voltage-drops-when-it-s-loaded

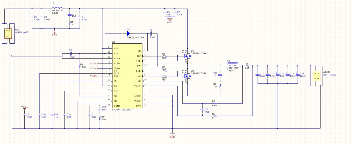
器件型号:LM25141-Q1

大家好!

那么、这是我的问题。 我制作了一个同步直流/直流降压转换器(12V 至5V)。

我之前做了2次、两次都正常工作(最大输出电流约为1-2A)。

这(第三版)是第二版的升级版和简化版、运行不是很好。

发生的情况如下:

-在制造后、它为我提供了~5V 的空载输出。

-当我加载它时、它立即降至~2.6V、并且在卸载时不会返回。

-这一点使它发生故障、整个电路停止工作->~0.6V 输出、什么也不起作用。

-在我更改 IC 后、2.6V 输出返回。

-在所有半导体发生变化后、它会再次提供~5V 输出。 (在空载时工作、SW 信号正常。)

因此问题是:当我开始加载它时、输出电压会下降。 ~10-30mA 负载结果~0.5-1V 压降、但大约50mA 会产生2-3V 压降。

负载断开后、输出恢复到~5V。

下面是我已经尝试过的操作:  

-已断开缓冲器。

可变 COMP 引脚的器件。

断开 R4、因此 PG 为 DNP。

-更改了输出电感器。

自变栅极电阻(10 Ω-1 Ω-0ohm)

我用普通零件制造了另一个零件、它也在做同样的事情。

我将连接较新版本(用于测试不同模式的跳线)和此版本。

我应该尝试什么? 问题可能出在哪呢? :(

请帮助:)

祝您度过美好的一天!

-Szabi

  • 请注意,本文内容源自机器翻译,可能存在语法或其它翻译错误,仅供参考。如需获取准确内容,请参阅链接中的英语原文或自行翻译。
    您好、Tamas、

    这可能是一些问题? 阅读上述内容时、我不清楚您使用的第一个工作版本有哪些变化? 它们是否具有不同的组件? 不同的布局?

    问题的原因可能是简单的组件安装错误、也可能与布局相关?

    下面列出了一些影响输出下降的项目。

    1.稳定性
    原因
    1A 噪声
    1b 补偿值
    1C 输入滤波器不稳定
    1D 次谐波滤波
    2.噪音
    3.电流限制事件
    3A 是由于在 HSF 打开时 LSF 的 dV/DT 咬接所致
    4、布局不良、导致上面的2号
    5.安装了错误的组件。

    请帮助我了解工作板和非工作板之间的区别是什么? 请参阅、当您有一块工作板时、找出两者之间的差异可能是解决您问题的更简单方法?

    希望这对您有所帮助?

    David。
  • 请注意,本文内容源自机器翻译,可能存在语法或其它翻译错误,仅供参考。如需获取准确内容,请参阅链接中的英语原文或自行翻译。

    尊敬的 David:

    2个版本之间的差异:

    -删除了跳线和不必要的部件

    -此设计只有一种固定模式

    -布局更改为更小(最小空间)

    我目前无法向您展示这些布局,但它们是在 Altium 中制作的,所以我认为我没有将某些东西连接到错误的地方(它不会让我:)

    所以:

    1A:可能会导致什么以及您所说的噪声类型? 我应用了多个(与早期版本相同)筛选器  

    1b:如果你是指"COMP"引脚压缩、我将它们变频为不同的值、会发生同样的情况。 (有什么想法如何更好地改变它们?)

    1C:如何确定这一点? 如何使它更好?

    1D:如何解决或检查此问题?

    2:相同 AZ 1a

    3:当此 IC 发生电流限制事件时、它会终止高侧 FET 开关、因此根本不应存在输出电压。  

    4:早期版本的布局非常差、因为它用于测试不同的模式、但在我看来、这一个布局更好。 这是不可行的。 :(

    5:我确实安装了正确的组件(我用不同的方法制作了2块板、它们也在做同样的操作)可能选择了错误的部件。 但其中哪一项呢?

    PS.:我的主要问题是电压开始在10-30mA 时下降、如果布局本身被严重破坏、那么该电流不应影响任何噪声或问题。 我想。

    感谢你们的帮助:)

  • 请注意,本文内容源自机器翻译,可能存在语法或其它翻译错误,仅供参考。如需获取准确内容,请参阅链接中的英语原文或自行翻译。

    1A、请参阅数据表中的布局部分。 其中的指导原则将防止您以会导致噪声不稳定的方式布置组件。 与过度振铃、GND 反弹、MOSFET 的部分 dV/DT 击穿以及电流感测输入上的噪声相关的噪声都是导致开关节点抖动的噪声类型。
    1b 是的、正确。 有关补偿值、请参阅快速入门工具。
    1C 应放置一个比输入陶瓷电容高5倍的输入电容、并确保 ESR 为~0.5欧姆。
    1D、数据表在计算电感器值时解决了这一问题。 您还可以参考快速入门工具来选择降压电感器。
    2、1a 的副本。
    3.在电流限制事件中,输出将下降,根据负载电流,输出将下降到接近0V, 但是、如果您略高于电流限制电平、或者您在电流检测线路上使用噪声尖峰超出电流限制电平、则 Vout 可能不会变为0V。

  • 请注意,本文内容源自机器翻译,可能存在语法或其它翻译错误,仅供参考。如需获取准确内容,请参阅链接中的英语原文或自行翻译。

    尊敬的 David:

    谢谢回答:)

    我想我会再做一个 PCB 设计来尝试避免这些事情、并希望得到最好的结果。

    有什么关于如何修复当前问题的想法吗?

    祝你度过美好的一天!

    -Szabi

  • 请注意,本文内容源自机器翻译,可能存在语法或其它翻译错误,仅供参考。如需获取准确内容,请参阅链接中的英语原文或自行翻译。

    您好、Szabi、

    假设它与噪声/布局相关?  请参阅随附的。   如果您能够根据此处的建议修改您的电路板、您可以解决您的问题吗? 请特别注意输入陶瓷电容器的布局要求、因为它与顶部和底部 MOSFET 的位置相关。  您可以尝试修改您的电路板、并查看仅通过此修改即可提高性能?

    希望这对您有所帮助?

    此致、

    David。

    e2e.ti.com/.../LM5141-Floor-Plan.pdf