This thread has been locked.

If you have a related question, please click the "Ask a related question" button in the top right corner. The newly created question will be automatically linked to this question.

[参考译文] TPS63060:tps63060

Guru**** 2589280 points
Other Parts Discussed in Thread: TPS63060

请注意,本文内容源自机器翻译,可能存在语法或其它翻译错误,仅供参考。如需获取准确内容,请参阅链接中的英语原文或自行翻译。

https://e2e.ti.com/support/power-management-group/power-management/f/power-management-forum/659759/tps63060-tps63060

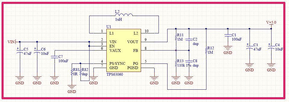
器件型号:TPS63060

您好!

我使用 TPS63060稳压器提供5V 电压、作为我的3.3V 稳压器(MIC5319)的输入。 输入电压来自两节锂离子电池、最大值为8.4V

一切正常、但有时输出电压下降到2伏以下。 当 MIC5319的输入电压下降时,3.3V 电压也下降,所有操作都失败。

我正在使用附件中添加的原理图。

当 TPS63060的输出电压下降时(同时 PG 为0)、如果我断开电池并再次连接电池、或者将 VAUX 连接到 VOUT 的时间为500ms、则一切正常。

我认为 TPS63060需要电击才能正常工作、但我找不到问题的原因。

  • 请注意,本文内容源自机器翻译,可能存在语法或其它翻译错误,仅供参考。如需获取准确内容,请参阅链接中的英语原文或自行翻译。
    欢迎来到论坛。

    如果在运行期间输出电压下降、这很可能与过载情况有关。 该器件具有内置的电流限制功能、可保护器件和应用。 您可以在数据表中找到有关该参数的更多详细信息、参数位于第7.5节、说明可在第8.4.4节中找到。
    为了进一步调试、最好了解输出电压变为低电平时使用示波器测量的输入电压、电感器电流和输出电压。

    不建议将 VAUX 连接到 VOUT。 这可能会损坏器件。
  • 请注意,本文内容源自机器翻译,可能存在语法或其它翻译错误,仅供参考。如需获取准确内容,请参阅链接中的英语原文或自行翻译。

    尊敬的 Juergen

    感谢您的回答。 我的设计的电流消耗在99%的时间内小于10mA、 而我的一些瞬时电流小于500mA。

    因此、我认为该问题与电流峰值无关。

    我还通过将 Vout 连接到 GND 测试过压和过流保护器、时间少于500ms、但一切正常(稳压器将电流限制为100mA、并且在我断开 Vout 与 GND 的连接后、TPS63060正确调节了 Vout)

  • 请注意,本文内容源自机器翻译,可能存在语法或其它翻译错误,仅供参考。如需获取准确内容,请参阅链接中的英语原文或自行翻译。
    最好知道电路在标称工作条件下按预期工作。 您对问题的描述方式仍然向我表明器件处于过载状态。 原因可能有多种。 遗憾的是、如果没有测量数据、我只能继续猜测。
    除了测量数据之外、我还有一些问题:
    在此测试期间、您使用的是哪种类型的电池?
    您是否尝试与输入端连接的电源重复出现此问题?
    您是否在问题发生时检查了器件温度?