This thread has been locked.

If you have a related question, please click the "Ask a related question" button in the top right corner. The newly created question will be automatically linked to this question.

[参考译文] BQ25570:弱光时、电池会损失能量

Guru**** 2614265 points
Other Parts Discussed in Thread: BQ25570

请注意,本文内容源自机器翻译,可能存在语法或其它翻译错误,仅供参考。如需获取准确内容,请参阅链接中的英语原文或自行翻译。

https://e2e.ti.com/support/power-management-group/power-management/f/power-management-forum/665952/bq25570-battery-lose-energy-when-there-is-low-light

器件型号:BQ25570

此致、

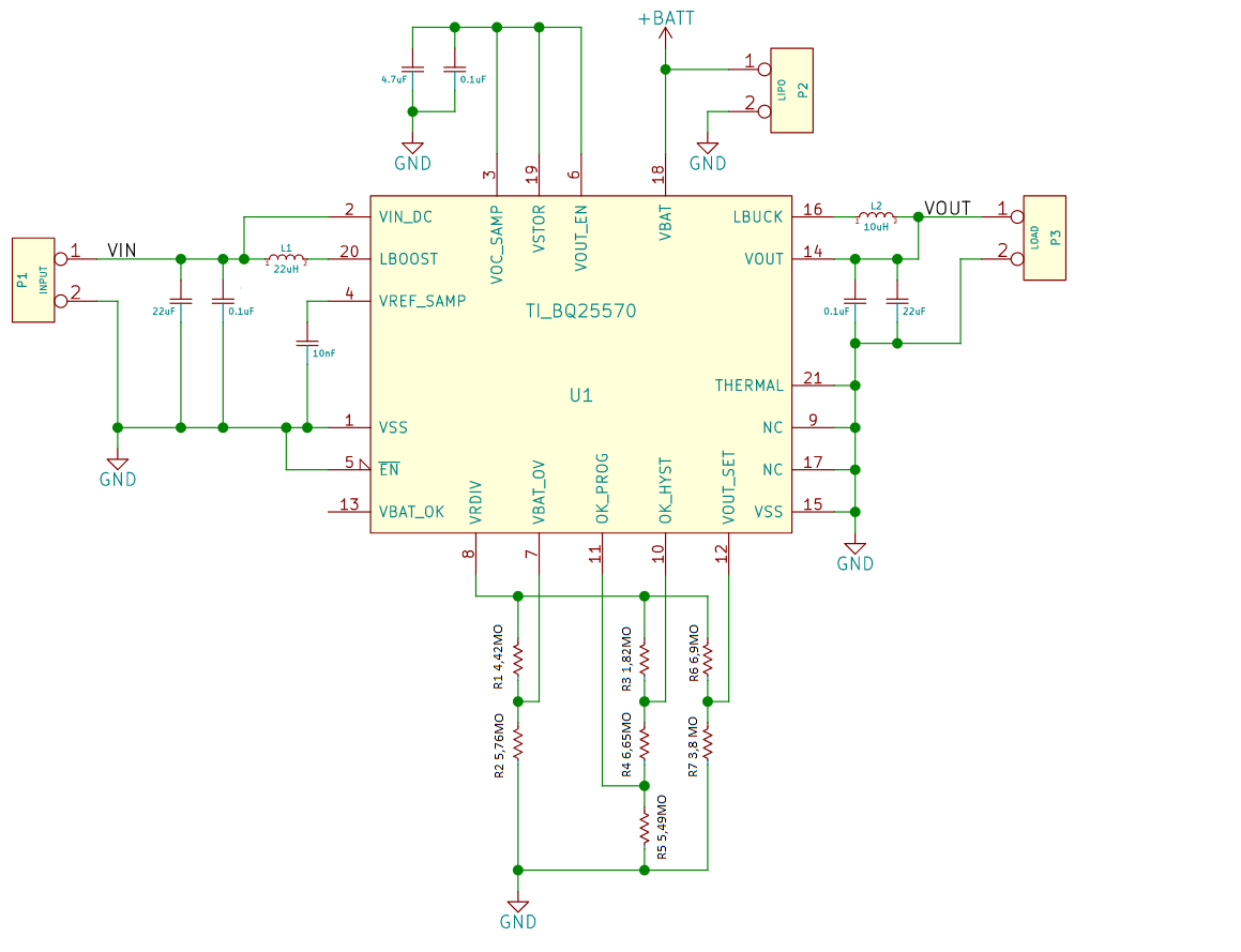
我已使用 BQ25570制作电路板。(下图)

我连接了一个 PV 电池板(4W 电源和4V 开环电压)和一个锂离子电池(3、7个锂离子和250mAh)。

但我有一个问题。 当光线不足(或没有光线)时、电池和电路板之间的电流为负值(即消耗电池电量)、尽管负载上未连接任何电流。

有人能告诉我问题在哪里、如何解决?

提前感谢!

  • 请注意,本文内容源自机器翻译,可能存在语法或其它翻译错误,仅供参考。如需获取准确内容,请参阅链接中的英语原文或自行翻译。
    您好、您是说您发现有来自250mAh 锂离子电池的电流流入 bq25570 VBAT 引脚吗? 电流是多少?
    谢谢、