This thread has been locked.

If you have a related question, please click the "Ask a related question" button in the top right corner. The newly created question will be automatically linked to this question.

[参考译文] TPS53014:输出电压

Guru**** 2526700 points
Other Parts Discussed in Thread: TPS53014EVM-126

请注意,本文内容源自机器翻译,可能存在语法或其它翻译错误,仅供参考。如需获取准确内容,请参阅链接中的英语原文或自行翻译。

https://e2e.ti.com/support/power-management-group/power-management/f/power-management-forum/667020/tps53014-output-voltage

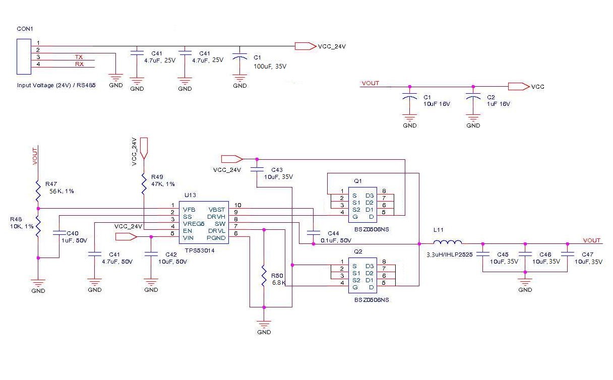
器件型号:TPS53014

大家好、我们使用此 IC 将24V DC 转换为5V DC。

但它无法正常工作。 是否可以知道我们的电路有什么问题?

当我们输入24V 直流电时、我们仅获得大约1~2 V 直流输出。

电路中是否存在任何明显的问题?

谢谢你

此致

  • 请注意,本文内容源自机器翻译,可能存在语法或其它翻译错误,仅供参考。如需获取准确内容,请参阅链接中的英语原文或自行翻译。

    Kwangbok、

    您设计的电路适用于1.08V 输出、而不是5V。 对于5V 输出、请将 R47设置为54.9K

    我看到了其他一些东西。  

    C43的输入电容在10uF 时略低。

    R50可能大于建议值。  我能看到您的计算结果吗?

    最重要的是、应连接 Q1和 Q2的所有引脚。  不要让任何内容保持打开状态。

  • 请注意,本文内容源自机器翻译,可能存在语法或其它翻译错误,仅供参考。如需获取准确内容,请参阅链接中的英语原文或自行翻译。

    尊敬的 John:

    感谢你的帮助。

    我们确实取得了一些改进。 但它非常不稳定。

    我们更改了 R47、R50等。  

    它有时工作但非常不稳定、有时输出约为5V、7A、这是相当好的、因为我们的理想输出为5V、10A。 (但我们仍然可以使用7~8 A)

    但通常情况下、它无法正常工作。 我们通过打开和关闭 SMPS 进行测试、并为系统提供足够的放电时间。

    它通常不提供5V 电压、电流也很低。

    有时没有输出。

    我们可以做些什么来稳定我们的电路?

    您提到 C43可能太低。 为此、您会推荐什么?

    下面是我们的开发人员用于计算 R50的公式。

    此外、我们目前正在使用 Meanwell 的 MSP-200-24来运行我们的 PCB。

    谢谢你

  • 请注意,本文内容源自机器翻译,可能存在语法或其它翻译错误,仅供参考。如需获取准确内容,请参阅链接中的英语原文或自行翻译。
    还有适用于此芯片的评估板、其输出电压为5V、电流约为8A?

    我找到了一个评估板、但它的输出仅约为1V、输入电压仅高达22V。 我们使用的是24V SMPS、因此...我们需要一个不同的评估板。

    TPS53014EVM-126就是我找到的。 如果我们可以使用另一个、请告诉我们。 或者、如果我们可以更改评估板以满足我们的需求。
  • 请注意,本文内容源自机器翻译,可能存在语法或其它翻译错误,仅供参考。如需获取准确内容,请参阅链接中的英语原文或自行翻译。
    Kwangbok、
    您在 TPS53014EVM-126系列上看到的 EVM 是唯一可用的 EVM。 让我让我的同事看看您的其他问题。
  • 请注意,本文内容源自机器翻译,可能存在语法或其它翻译错误,仅供参考。如需获取准确内容,请参阅链接中的英语原文或自行翻译。

    Kwangbok、

    您可以对24V 输入进行一些修改、以使用现有 EVM。 EVM 使用30V FET、因此根据开关节点上的最大电压、建议将 FET 更改为更高的额定电压。

    在原理图上:

    请将 R50更改为11k。

    2.所用的电感器根据温升额定值为6A,也许您的应用暂时只需要10A 电流。 此外、电感器的饱和电流额定值为13A。 10A 加上纹波电流、使其非常接近饱和电流额定值。

    3.您是否打开和关闭曲折的电源? 您是否在开启时在5V 输出上具有恒定电流负载。 如果是、请断开负载、打开负载、然后连接负载。

    4.请在5A 负载下获取开关引脚波形并发送。

    此致、

    Mathew

  • 请注意,本文内容源自机器翻译,可能存在语法或其它翻译错误,仅供参考。如需获取准确内容,请参阅链接中的英语原文或自行翻译。

    Mathew、

    我们已将 R50更改为11k、但它没有解决我们的问题。

    我们已将电感器更改为不同的电感器。

    IHLP2525CZER1R5M01  1.5 μ H、18A


    IHLP2525AHER3R3M01 3.3 μ H、10A

    两个都不起作用。 比他们燃烧的时候更糟。

    此外、我们计划购买电动汽车电路板并使用其电路进行测试、而不是使用我们自己的电路。

    对于更改 FET、您可能会建议使用哪种方法?  

  • 请注意,本文内容源自机器翻译,可能存在语法或其它翻译错误,仅供参考。如需获取准确内容,请参阅链接中的英语原文或自行翻译。

    请查看与 EVM 采用相同封装的 FET 选项、以便轻松更改。 我将点击"TI 认为已解决"、一旦您拥有电路板、如果您仍有问题、请联系。

    Mathew

    e2e.ti.com/.../fet-options.xlsx

  • 请注意,本文内容源自机器翻译,可能存在语法或其它翻译错误,仅供参考。如需获取准确内容,请参阅链接中的英语原文或自行翻译。

    感谢你的帮助。  

    使用此评估板时、是否需要进行其他必要的更改才能从24V 输入获得5V、8A 输出?

    是否有电阻器、电容器或电感器?

    Jay 卢武铉

  • 请注意,本文内容源自机器翻译,可能存在语法或其它翻译错误,仅供参考。如需获取准确内容,请参阅链接中的英语原文或自行翻译。

    Jay、

    我建议的唯一改变是电感器改为3.3uH 电感器、具有正确的额定电流、以支持8A 直流电流、并且 isat>12A

    此致、

    Mathew