This thread has been locked.

If you have a related question, please click the "Ask a related question" button in the top right corner. The newly created question will be automatically linked to this question.

[参考译文] TPS40055:VIN 和 KFF 之间的差分电源电压,ILIM

Guru**** 2387060 points
请注意,本文内容源自机器翻译,可能存在语法或其它翻译错误,仅供参考。如需获取准确内容,请参阅链接中的英语原文或自行翻译。

https://e2e.ti.com/support/power-management-group/power-management/f/power-management-forum/656335/tps40055-difference-voltage-supply-between-vin-and-kff-ilim

器件型号:TPS40055

您好!

为了提高器件效率,我们希望通过稳压器降低 Vin 电压。
请参阅随附的图片。
在这种情况下是否存在任何问题?

如果您支持此帖子、我将不胜感激。

此致、
Ryuji

  • 请注意,本文内容源自机器翻译,可能存在语法或其它翻译错误,仅供参考。如需获取准确内容,请参阅链接中的英语原文或自行翻译。
    您好、Ryuji、

    我已通知一名应用工程师、他可以为您提供建议。

    感谢您的发帖、
    Tom A.
  • 请注意,本文内容源自机器翻译,可能存在语法或其它翻译错误,仅供参考。如需获取准确内容,请参阅链接中的英语原文或自行翻译。
    您应该能够在共享的图片中插入如上所示的稳压器。

    ----阿姆布雷什
  • 请注意,本文内容源自机器翻译,可能存在语法或其它翻译错误,仅供参考。如需获取准确内容,请参阅链接中的英语原文或自行翻译。

    Ryuji、

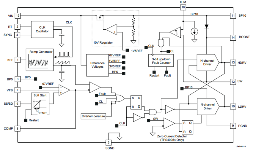
    方框图(请参阅下面和数据表中的)显示、VIN 基本上直接连接到10V 稳压器。 只有在使用更高效的外部20V-10V 稳压器时、才能提高效率。

    我希望该器件仍能根据需要工作、但基准电压可能会有所下降、具体取决于您的外部稳压器。

  • 请注意,本文内容源自机器翻译,可能存在语法或其它翻译错误,仅供参考。如需获取准确内容,请参阅链接中的英语原文或自行翻译。
    尊敬的 Ambresh San、Samuel San、

    感谢你的答复。
    是否有任何外部稳压器建议可实现良好的基准电压运行?
    我认为这可能不是由使用外部稳压器引起的。
    无论是否使用外部稳压器、我认为 VIN 的质量都会影响 VREF。

    此致、
    Ryuji
  • 请注意,本文内容源自机器翻译,可能存在语法或其它翻译错误,仅供参考。如需获取准确内容,请参阅链接中的英语原文或自行翻译。
    Ryuji、

    你是对的。 VREF 质量取决于 IC VIN 引脚上电压的值和稳定性。

    只要 VIN 电压稳定、您就可以使用所需的任何器件。

    Sam