This thread has been locked.

If you have a related question, please click the "Ask a related question" button in the top right corner. The newly created question will be automatically linked to this question.

[参考译文] TPS40057:TPS40057

Guru**** 2575515 points
Other Parts Discussed in Thread: LM5145

请注意,本文内容源自机器翻译,可能存在语法或其它翻译错误,仅供参考。如需获取准确内容,请参阅链接中的英语原文或自行翻译。

https://e2e.ti.com/support/power-management-group/power-management/f/power-management-forum/652771/tps40057-tps40057

器件型号:TPS40057
主题中讨论的其他器件:LM5145

您好!
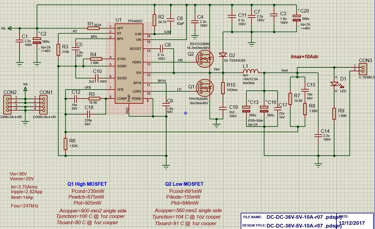
我正在设计用于 LED 显示模块的36V 至5V 转换器。  
这里是我的原理图和 PCB 设计。 我的设计在使用虚拟负载时效果完美(我已经测试了更多)。 但 当我将其连接到 LED 显示屏时。 电压输出从5V 下降至2V。 那么 LED 模块由于欠压而无法工作。 我不知道我在电路板上犯错误的地方。 请帮帮我。  

  • 请注意,本文内容源自机器翻译,可能存在语法或其它翻译错误,仅供参考。如需获取准确内容,请参阅链接中的英语原文或自行翻译。
    当您尝试使用虚拟负载的电路板时、您是否尝试了为此电路板设计的最大负载? LED 是否可能尝试拉比电路所能提供的电流更大? 它可能是电感器饱和、电流限制跳闸或输入电源电流限制跳闸。 您可以通过监控输入电压(检查它是否保持在所需的电平)、输出电压波形和开关节点波形进行调试。 您还可以仔细探测 FB 电压、看看它是否处于稳压状态。 您可以在此处发布 VIN、SW 和 VOUT 的波形、我们可以帮助您跟踪根本原因。

    可以改进 PCB 的布局。 首先、Vin 布线的宽度对于10A 电路板设计而言不够宽。 在输入电压、SW 和输出电压等高电流路径中尽可能使用宽而短的布线、以降低寄生电阻和电感。 在电感器下方运行 Vout 反馈布线不是很好、因为该布线会拾取电感器的开关噪声、并可能会干扰环路稳定性。 此设计中的关键噪声环路是由 Q1、Q2和输入电容器形成的环路。 C7和 C11应放置在 Q2的漏极和 Q1的源极之间。 对于10A 电路、输入和输出电容看起来太小。

    如果有机会重新进行设计、我们建议使用具有改进设计的较新发布的器件、例如 LM5145。

    此致、