This thread has been locked.

If you have a related question, please click the "Ask a related question" button in the top right corner. The newly created question will be automatically linked to this question.

[参考译文] BQ24610:BQ24610原型上的3.3V 基准故障

Guru**** 2609665 points
Other Parts Discussed in Thread: BQ24610

请注意,本文内容源自机器翻译,可能存在语法或其它翻译错误,仅供参考。如需获取准确内容,请参阅链接中的英语原文或自行翻译。

https://e2e.ti.com/support/power-management-group/power-management/f/power-management-forum/610173/bq24610-3-3v-reference-failure-on-bq24610-prototypes

器件型号:BQ24610

在与 BQ24610数据表图19类似的三个相同原型中、我有一个原型工作正常、另两个原型工作不正常、因为它们没有3.3V 基准(+3.3VR)。  我需要了解这两者失败的原因。  我已经更换了两个上的 BQ2461芯片、但均无结果。  我已经比较了三个原型之间的阻抗、发现我测量的所有节点都是相当的。  但我确实发现三个原型之间同一节点上的电压不同、正如我将解释的那样。    

我的三个原型中的每一个上的 VCC 为27V。  在正常工作的原型上、其中一个的输出(数据表图19中的 VBAT)提供 VBAT = 25.1V、这是正常情况。  在发生故障的两个原型上、一个输出 VBAT = 27.3V、另一个输出 VBAT = 0.1V。  

如果我的理解是正确的、对于 VBAT 高于 VCC 的原型、器件将处于睡眠模式、因为 SRN 几乎等于 VBAT。  因此、在本例中、我将了解 VREF = 0V 的原因。  但是、如果 VREF 保持在0V、降压转换器如何将电压降至预期的 VBAT = 25V?  什么会激励 VREF 变为3.3V?  

但是、在原型 VBAT = 0.1V 的情况下、睡眠模式不应处于睡眠状态、并且由于 VCC > VUVLO、应启用3.3V LDO、从而使 VREF 为3.3V 而不是0V。  是否必须满足进一步的逻辑条件才能使 VREF = 3.3V?  同样、如果 VREF 保持为0V、降压转换器如何将 PWM 电压转换为25V?  

我只使用电池测试了工作原型、在本例中、六节 Lipo 电池的电压分别高达4.2V 和25V。  在解决此问题之前,我不想将电池插入到明显不工作的原型中。   

  • 请注意,本文内容源自机器翻译,可能存在语法或其它翻译错误,仅供参考。如需获取准确内容,请参阅链接中的英语原文或自行翻译。

    您好、Jerry、

     

    根据您的描述、您有三个相同的电路板、其中一个电路板工作正常。 这意味着您的设计没有错误。 此外、您还可以提供原理图供我们仔细检查电路。  

    针对您的情况、您是否有 bq24610 EVM 板? 您能否将出现故障的电路板 IC 更换为 EVM 电路板、以检查 IC 是否正常? 正如您提到的、如果充电器未处于睡眠模式且 Vcc 高于 UVLO、则会启用 Vref。 我想知道该问题是否来自 IC。 您还可以测量 REGN 电压吗? REGN 是驱动器的电源、即使存在 Vref、如果没有 REGN、转换器也无法运行。

    VREF 与睡眠模式相关。 但是、ACFET 和 BATFET 不会同时导通、这意味着当 Vref=0V 时、转换器将不会运行。  

     

    谢谢、

    Ann Lien

  • 请注意,本文内容源自机器翻译,可能存在语法或其它翻译错误,仅供参考。如需获取准确内容,请参阅链接中的英语原文或自行翻译。

    尊敬的 Ann:

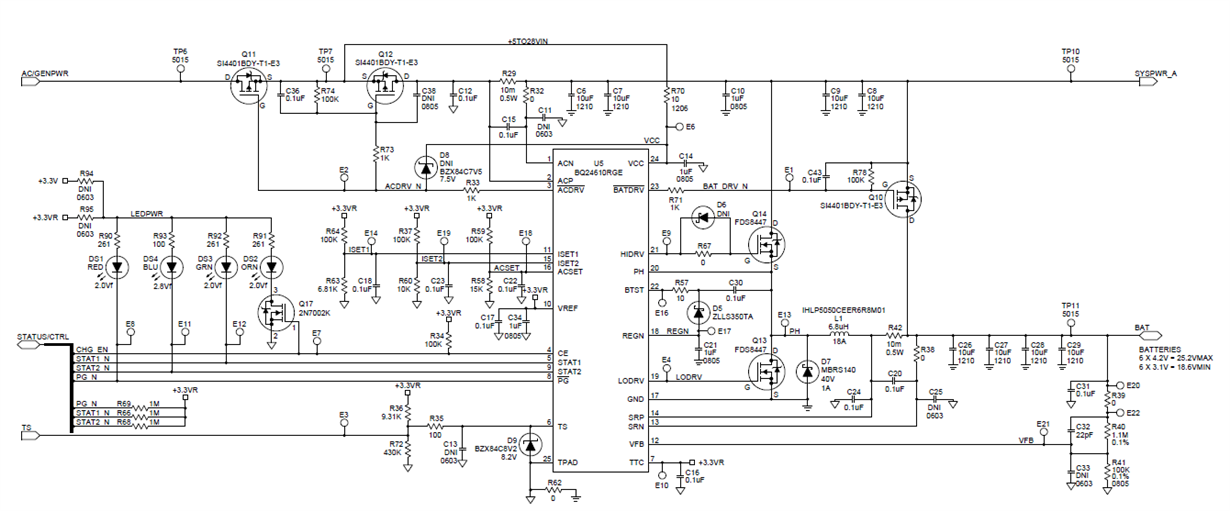
    这是我们的充电器电路原理图。

    我的两个故障电路板上的 REGN 引脚为0V、但工作电路板上的 REGN 引脚为6.0V。

    我不再有可正常工作的 EVM 板来尝试您的建议。  但我可以向您发送 BQ 组件、供您在最后尝试  问题在于 IC 本身、这是有道理的、因为在我的两个不工作的电路板中、由于我在使用从 DigiKey 购买的组件时遇到的其他电路板启动问题、我不得不更换 BQ IC。  但是、正在工作的电路板是从我们的电路板组装室购买的器件组装的。  

    我会从 DigiKey 订购更多 BQ IC、但如何不知道这些产品不会有相同的问题?  也许您可以给我发送一些已知的好消息?

    Jerry Mueckl   

  • 请注意,本文内容源自机器翻译,可能存在语法或其它翻译错误,仅供参考。如需获取准确内容,请参阅链接中的英语原文或自行翻译。
    您好、Jerry、

    您可以在 TI.com 订购样片。 www.ti.com/.../samplebuy
    它比我向您发送优质样本更快。 请帮助我在您的电路板上弹出良好的样片以检查电路板功能。 如果仍然出现此问题、我们可以通过获取一些波形来进一步讨论。

    谢谢、
    Ann Lien