This thread has been locked.

If you have a related question, please click the "Ask a related question" button in the top right corner. The newly created question will be automatically linked to this question.

[参考译文] TPS54340:调节 Vout 设置时的输出电压降

Guru**** 2589280 points
Other Parts Discussed in Thread: TPS54340

请注意,本文内容源自机器翻译,可能存在语法或其它翻译错误,仅供参考。如需获取准确内容,请参阅链接中的英语原文或自行翻译。

https://e2e.ti.com/support/power-management-group/power-management/f/power-management-forum/648578/tps54340-output-voltage-drop-when-adjust-the-vout-setting

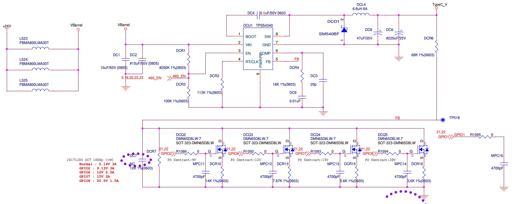
器件型号:TPS54340

大家好、

我们在 TypeC PD 电源应用程序上使用 TPS54340 -5V、9V、12V、15、20。

当 GPIO 调节 Vout 值时、Vout 会出现压降问题(尤其是 VBUS 上有负载)。 但在5V 升至9V 时不会出现这种异常症状。

随附了原理图和问题波形、请向我们提供一些解决问题的建议。

非常感谢。


  • 请注意,本文内容源自机器翻译,可能存在语法或其它翻译错误,仅供参考。如需获取准确内容,请参阅链接中的英语原文或自行翻译。
    我的理论是、关断前置电压设置和开启下一个电压设置的时序之间有一些死区时间。

    例如、粉色信号关闭了12V 设置、但绿色信号还无法打开15V 设置。 FB 节点可以看到5V 输出电压设置点。 然后 Vout 尝试下降到5V、这就是在粉色信号下降沿之后输入电流几乎停止的原因。

    然后、当绿色信号最终打开开关以将输出电压设置为15V 时、输入电流会出现较大的尖峰、从而为输出电容器充电、使其达到更高的电压设置。

    当您调整打开/关闭信号的时序时要小心、因为如果连接12V 和15V 低侧分压器、它也会产生过压尖峰。

    请告诉我们这是否有帮助。

    此致、